首页
商会简介
商会简介
商会章程
班子成员
规章制度
联系我们
党建园地
清廉建设
组织会议
组织活动
重要理论
商会动态
常规会议
商会活动
走访活动
日常活动
文化建设
荣誉公告
乡村建设
商会学堂
培训动态
会员企业板块
生态旅游板块
乡村振兴板块
大健康版块
生态绿建板块
文化艺术公共服务板…
会员动态
会员动态
会员活动
行业资讯
政策法规
行业展会
热点新闻
您当前所在位置:
主页
>
行业资讯
>
政策法规
政策法规
行业展会
热点新闻
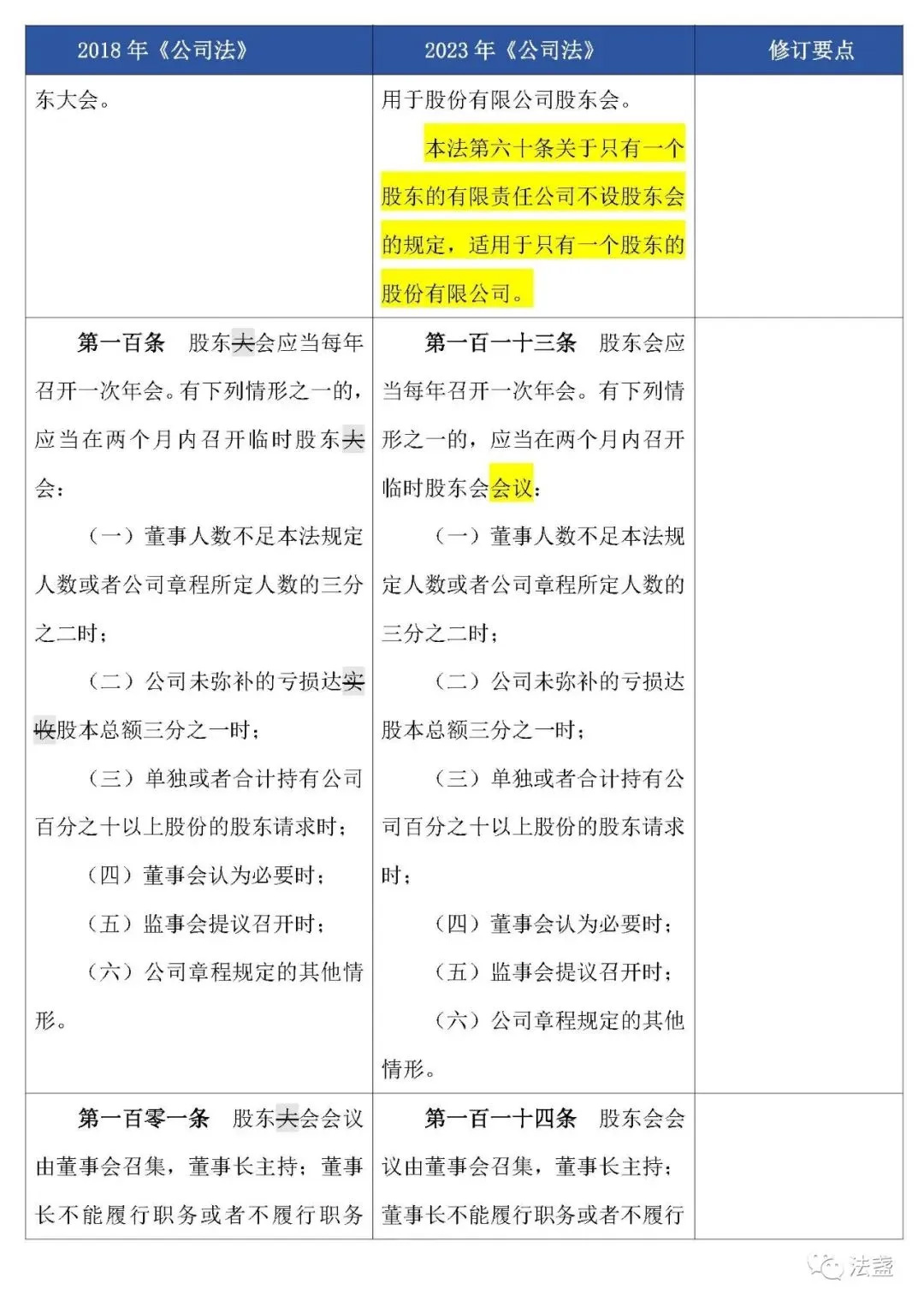
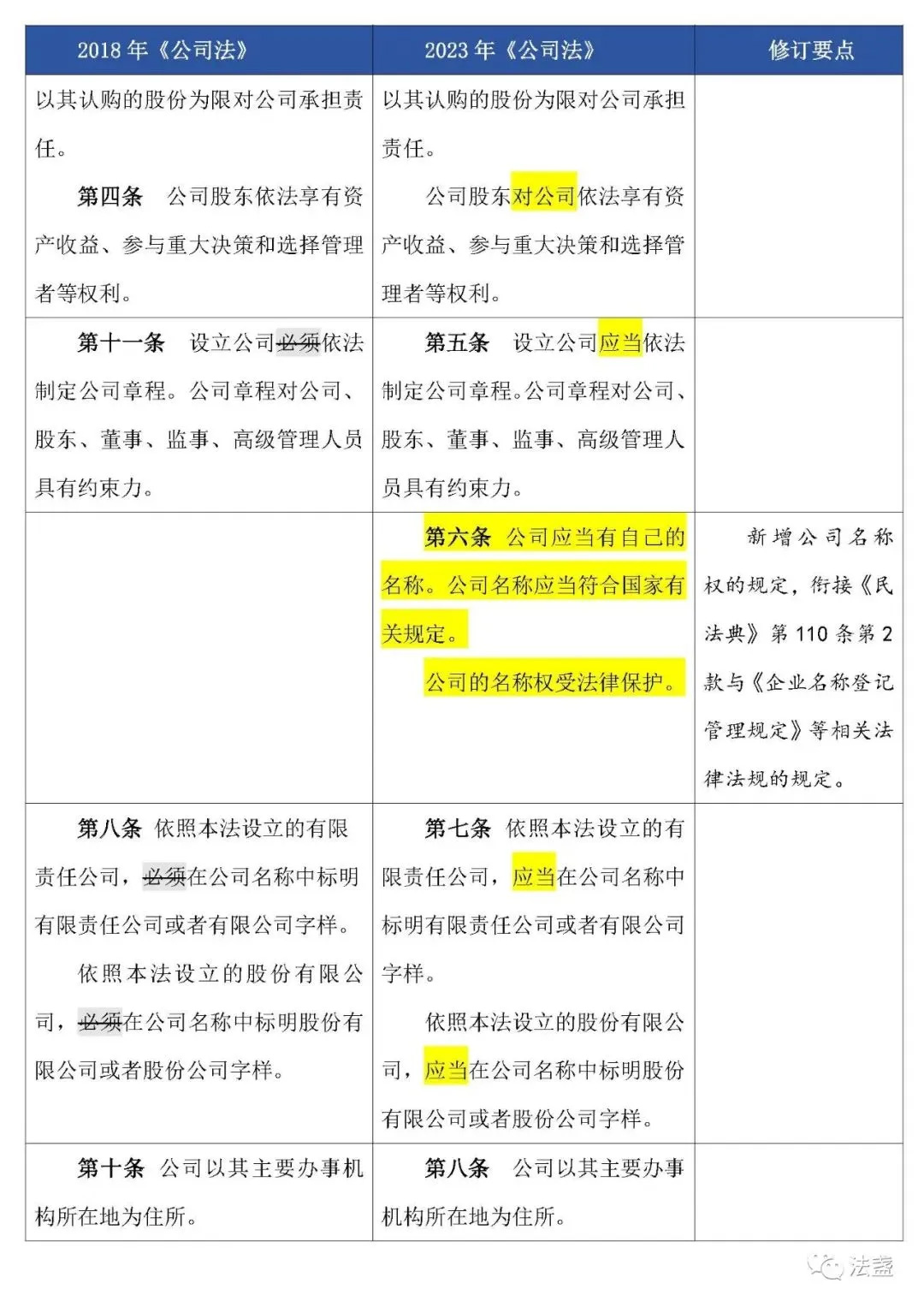
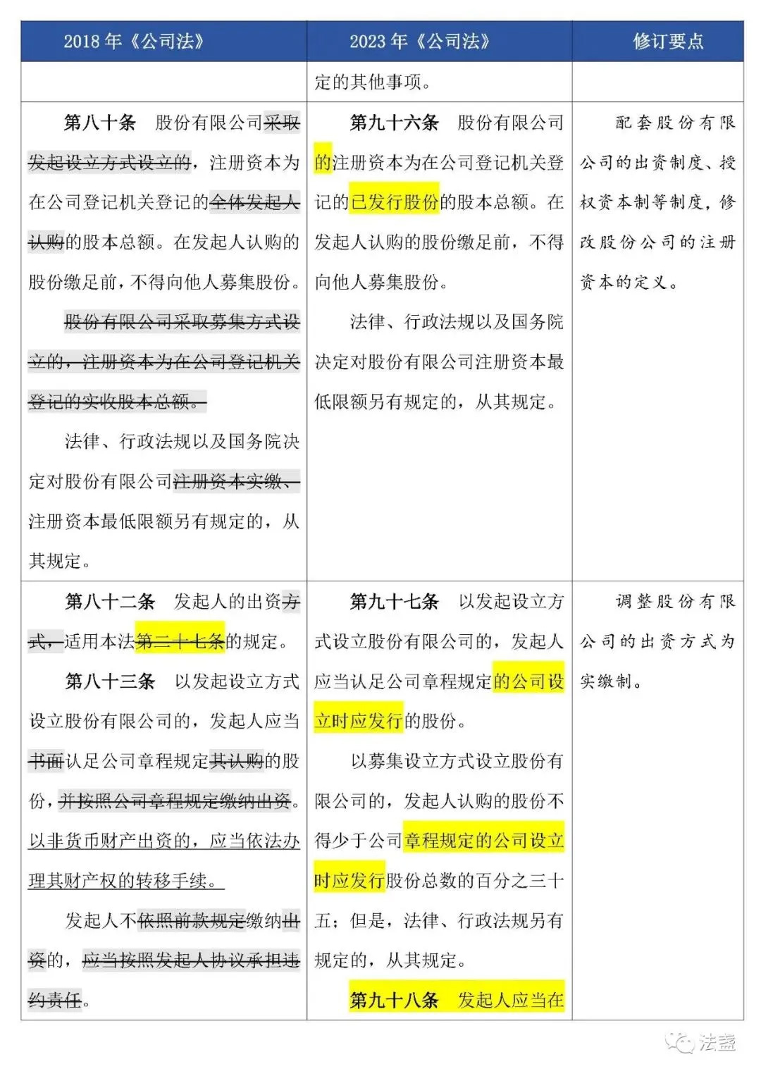
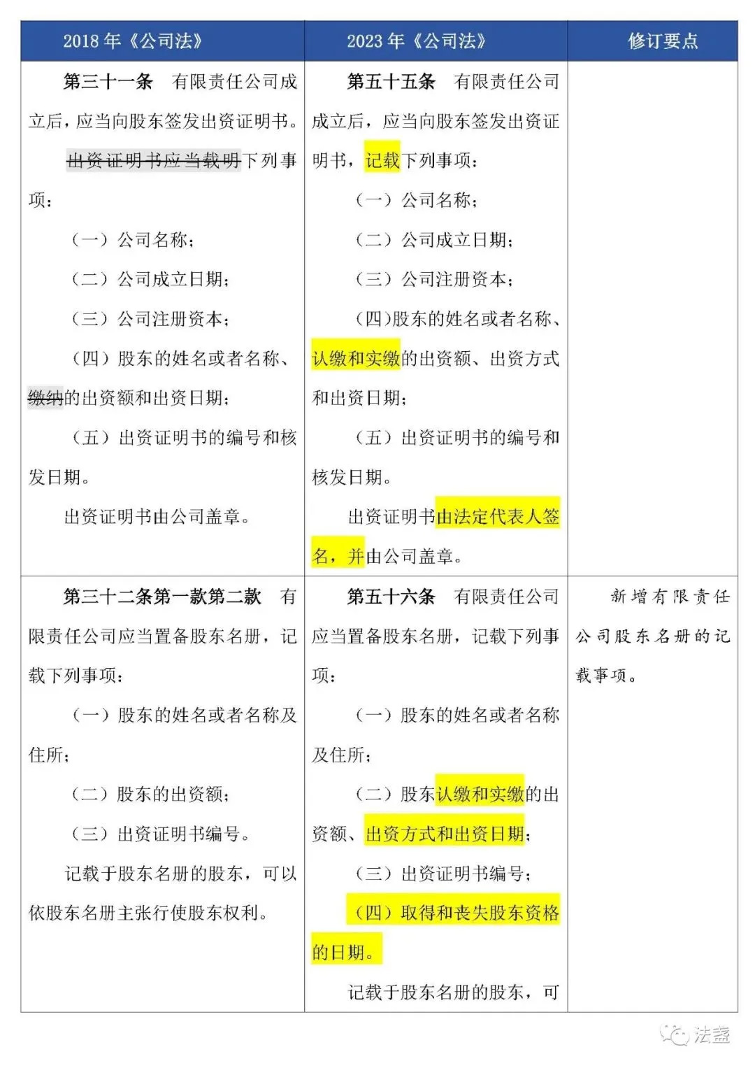
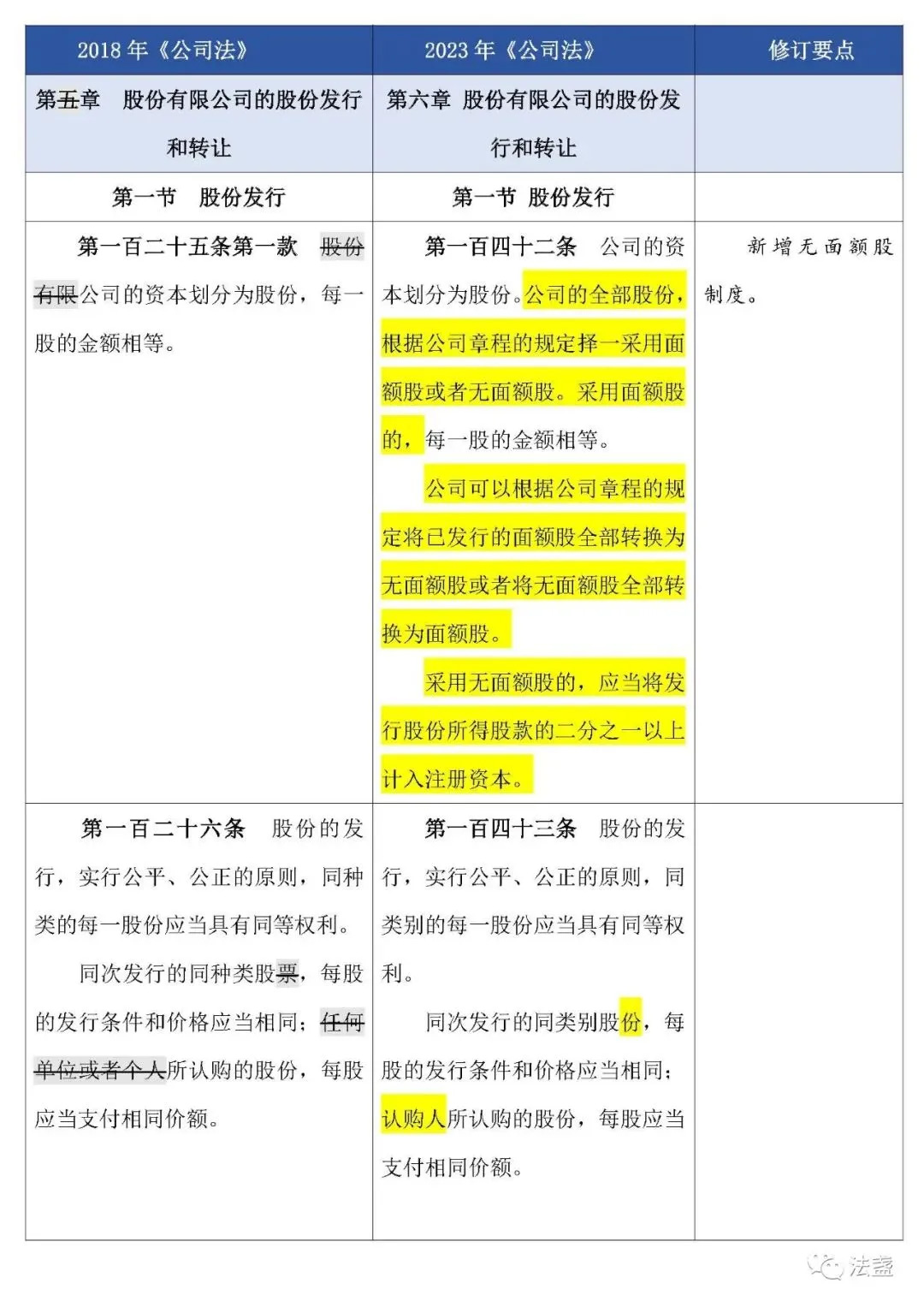
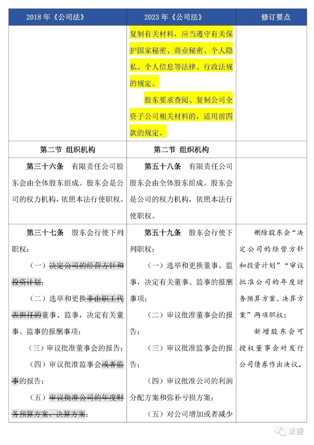
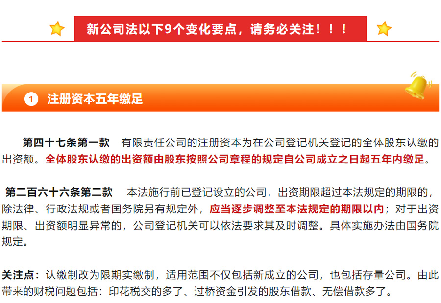
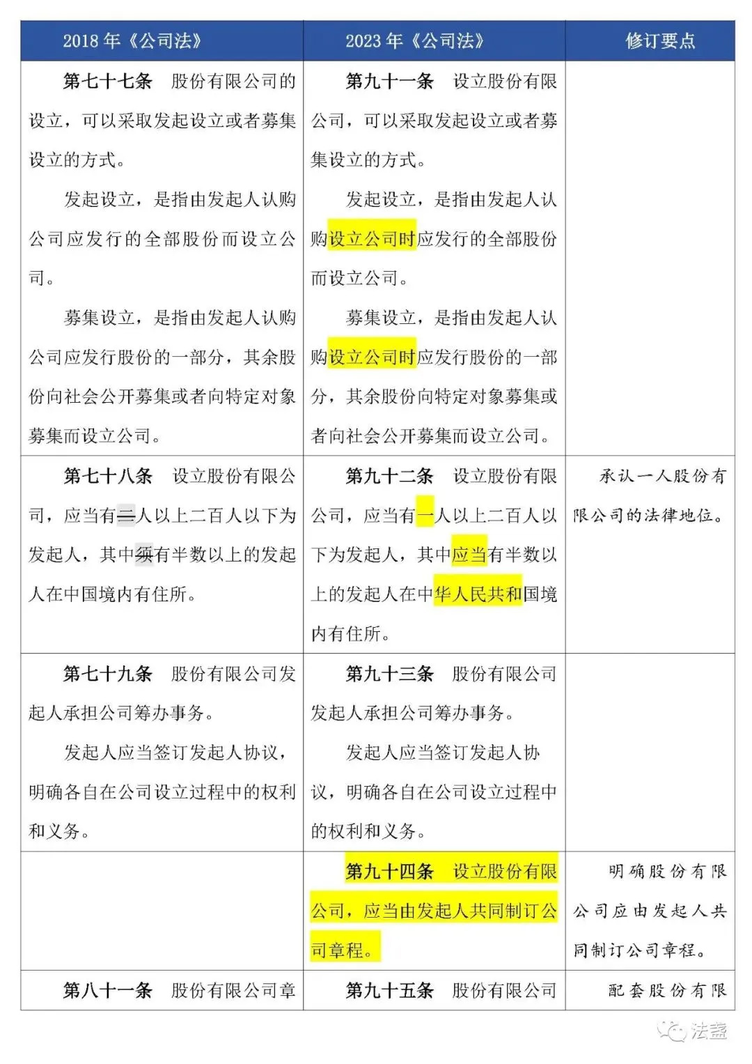
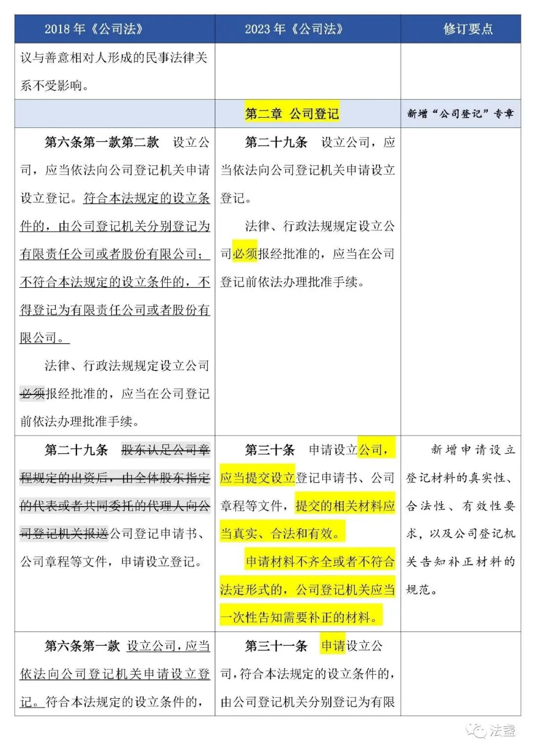
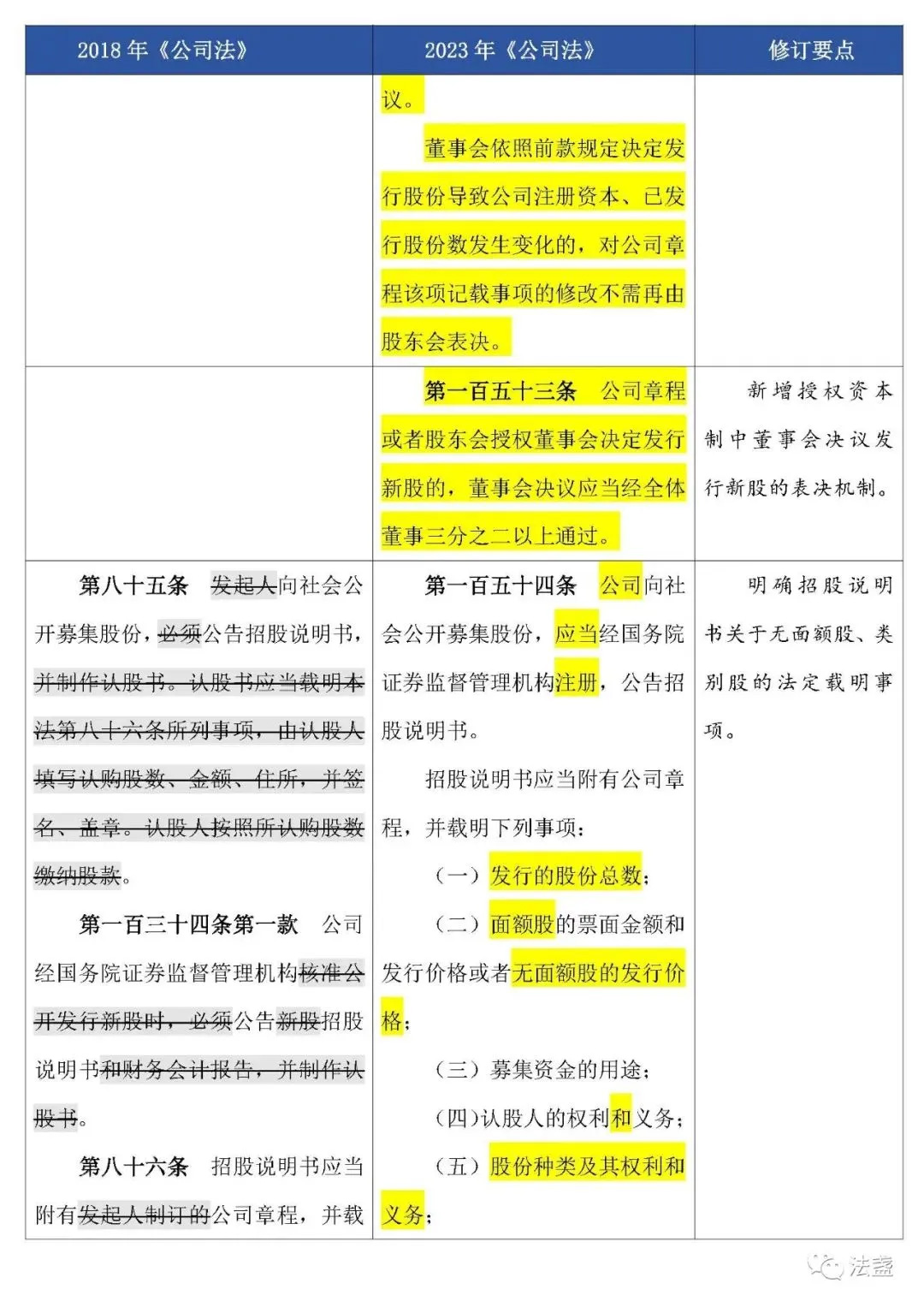
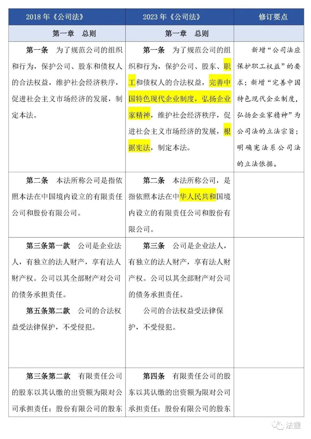
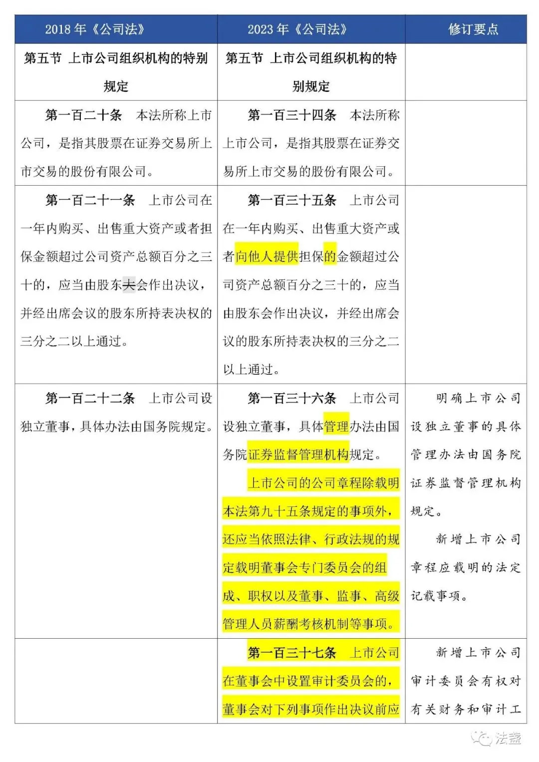
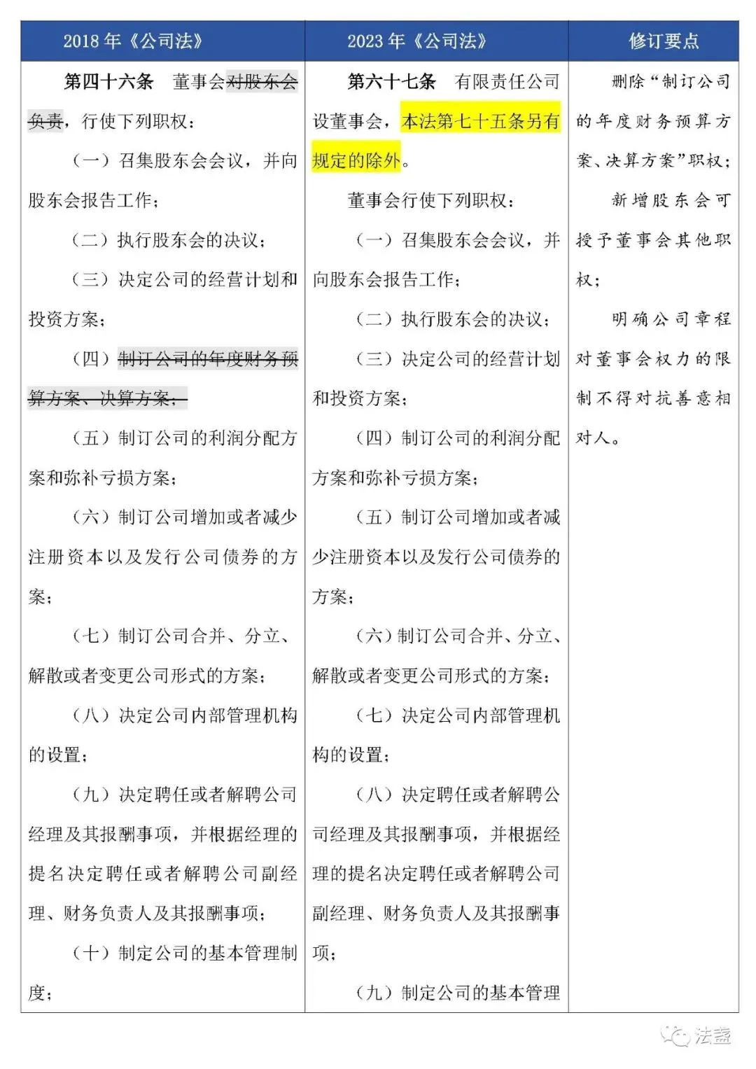
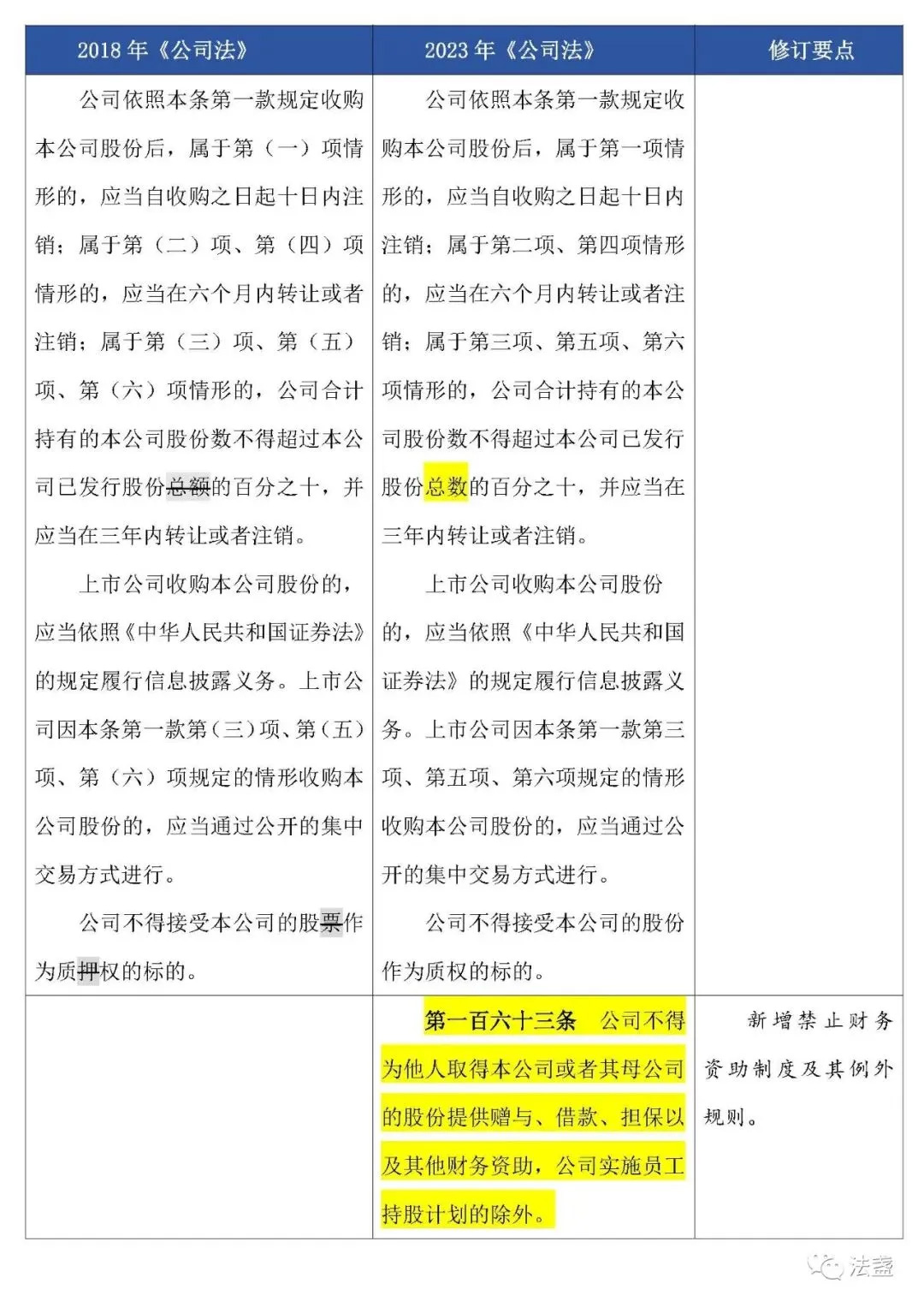
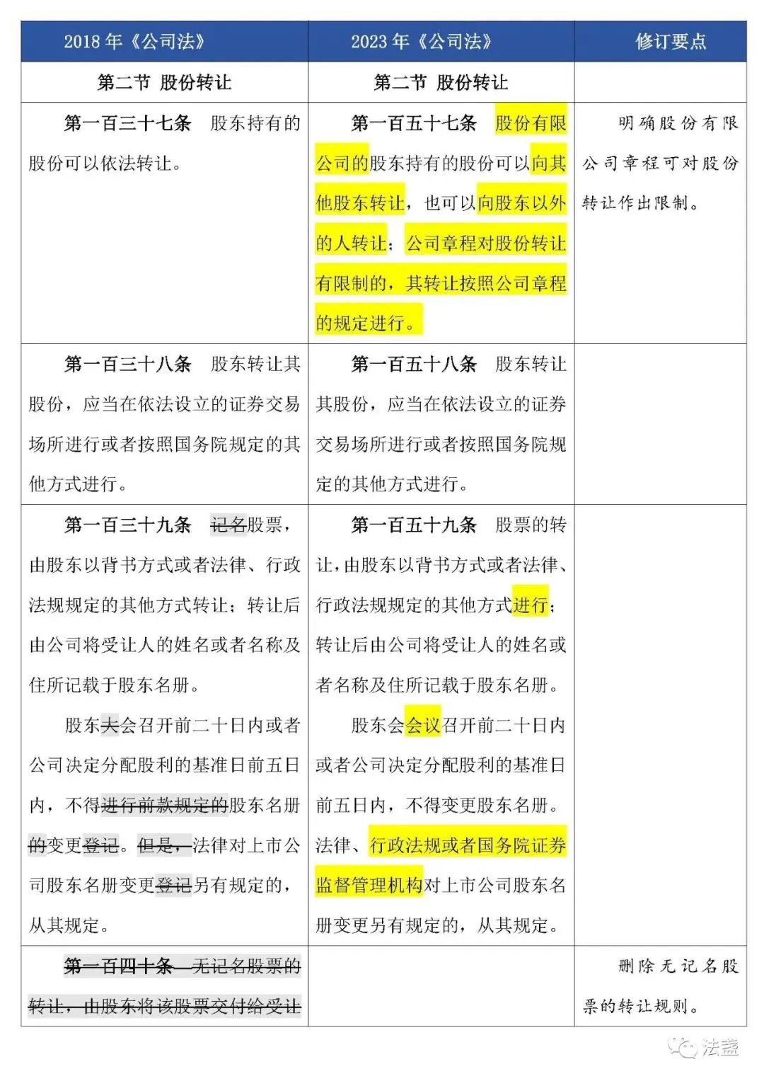
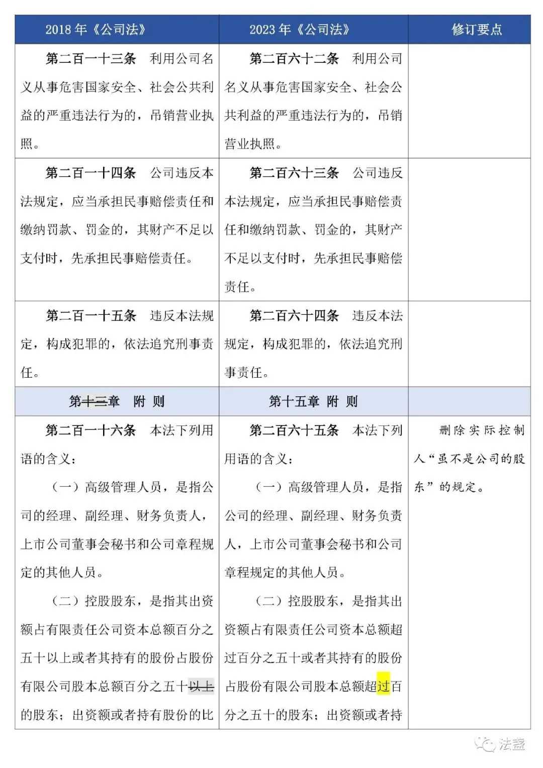
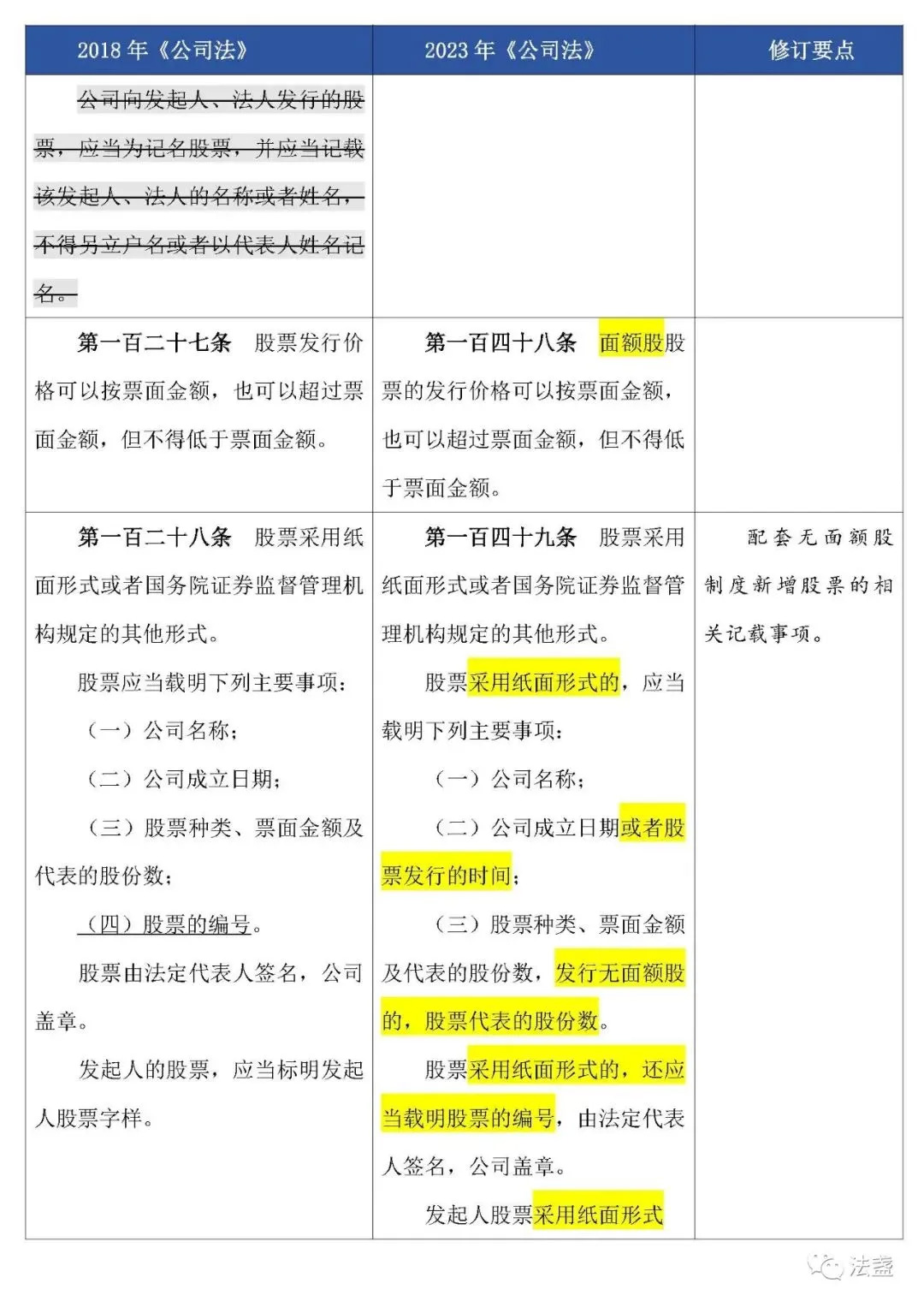
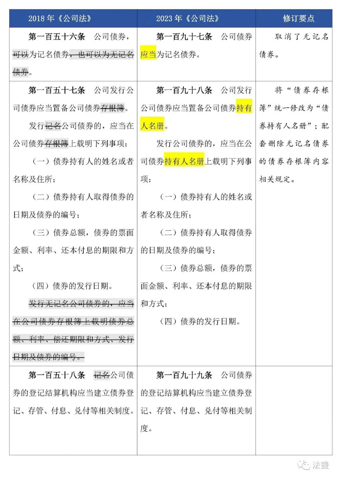
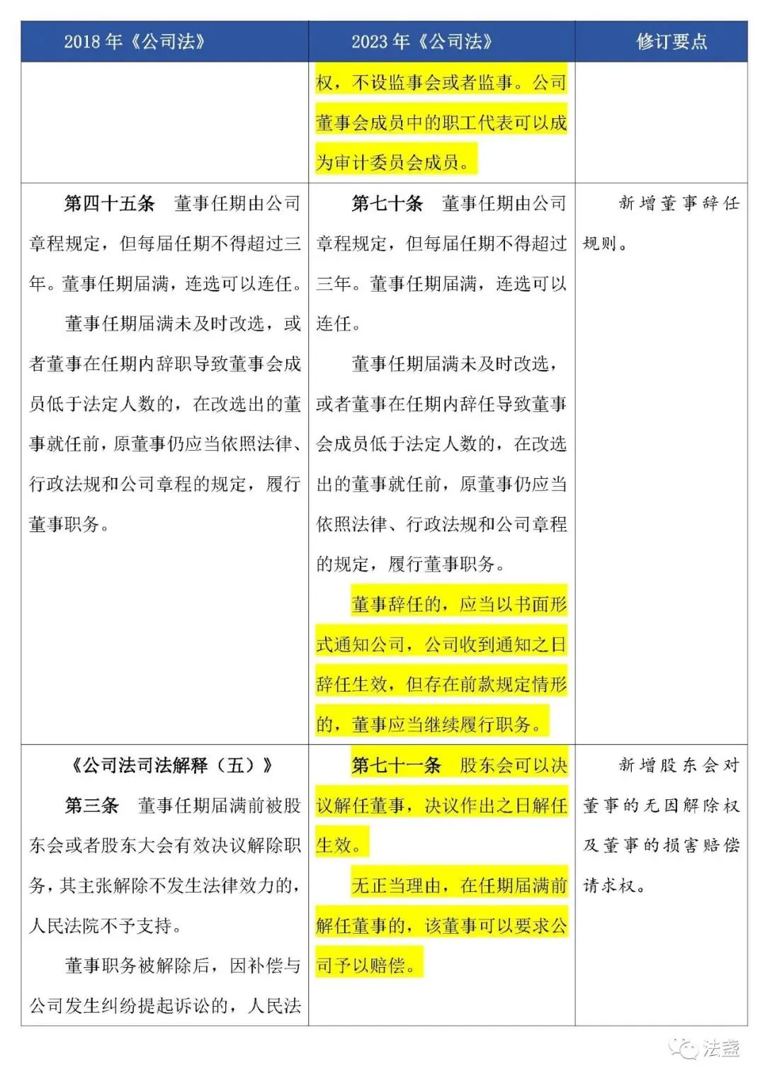
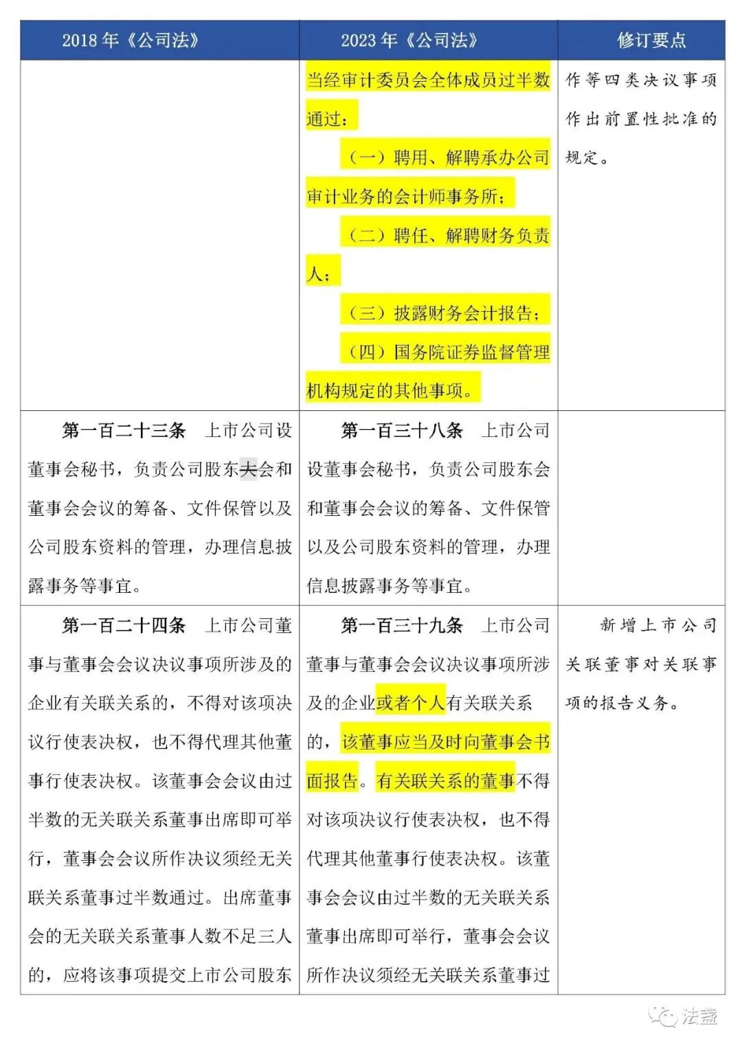
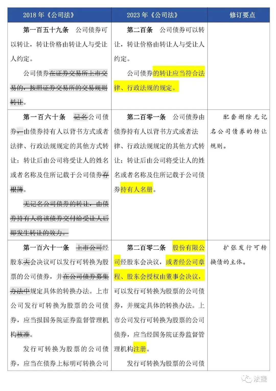
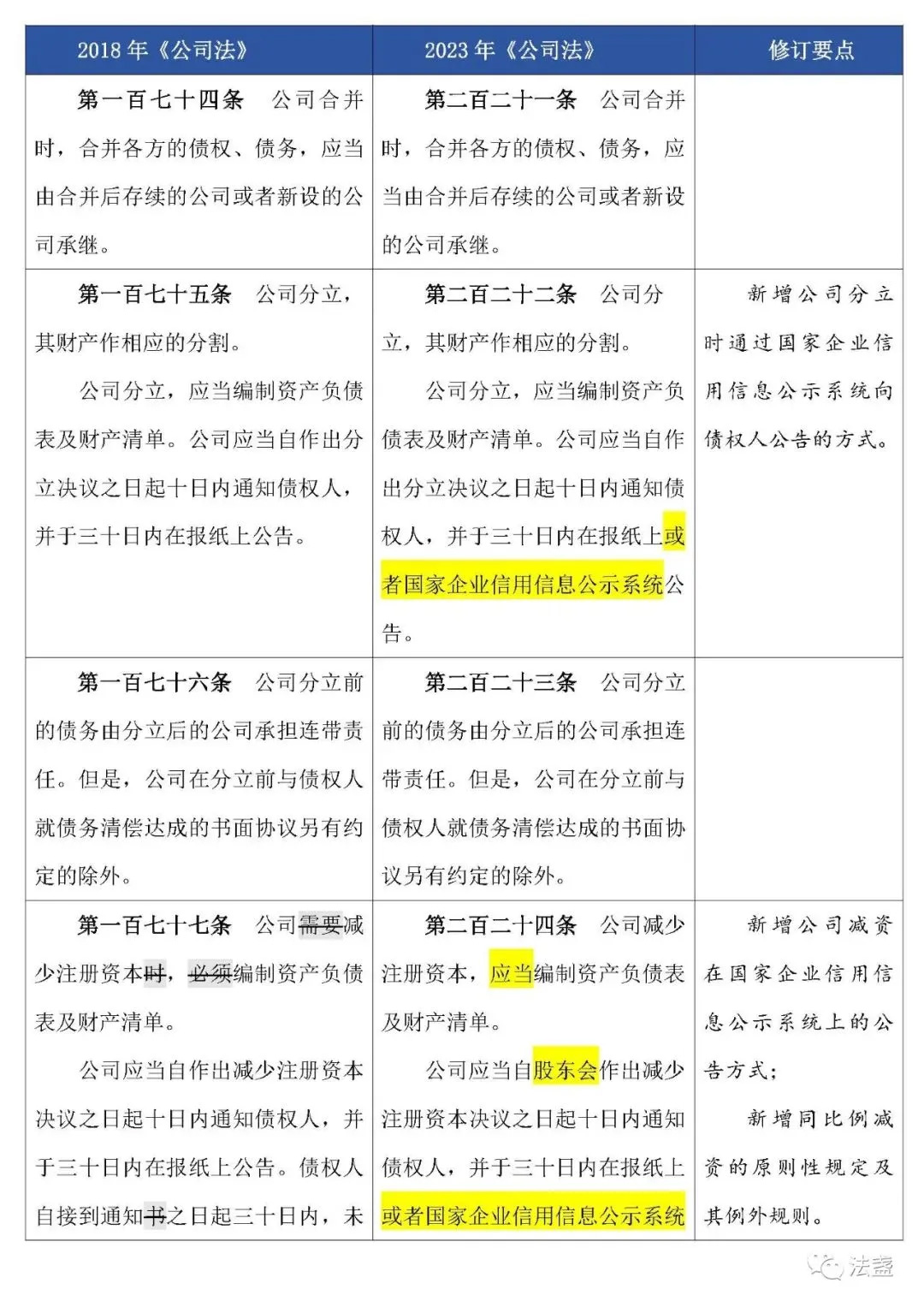
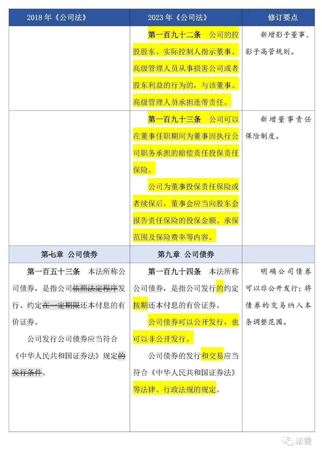
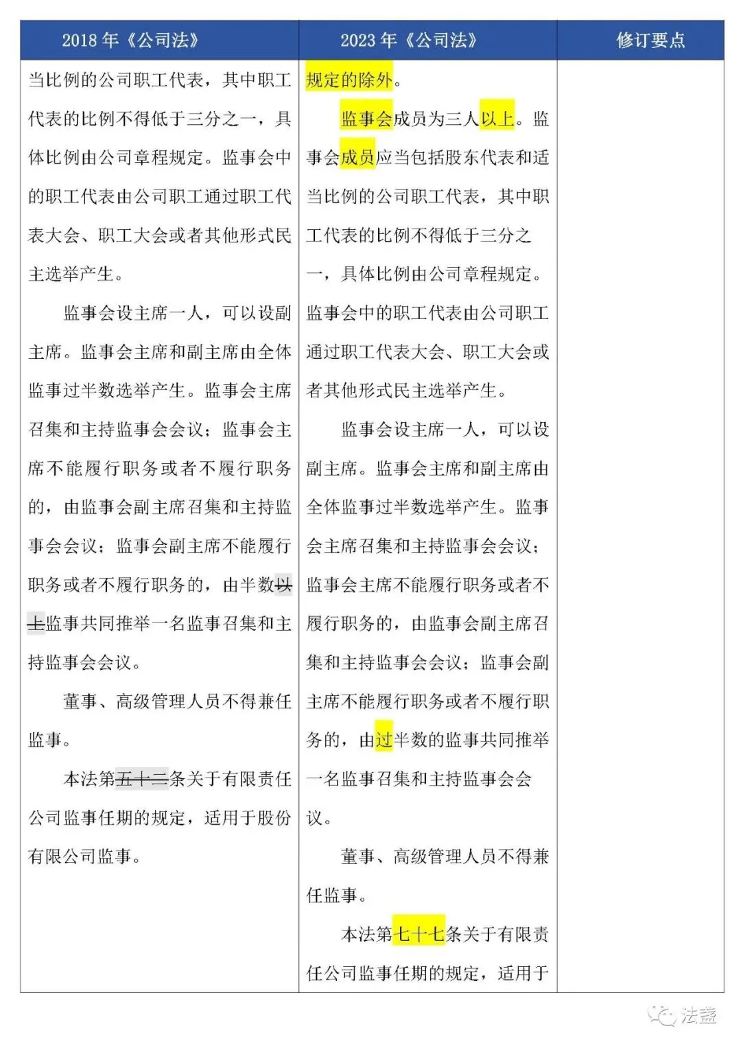
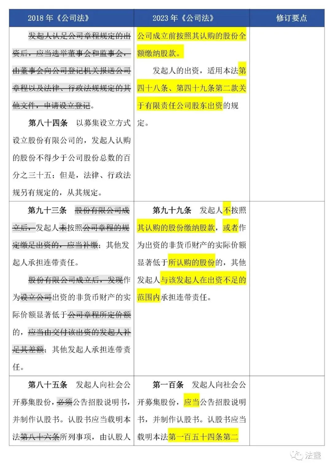
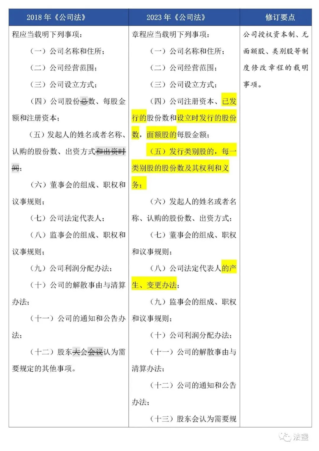
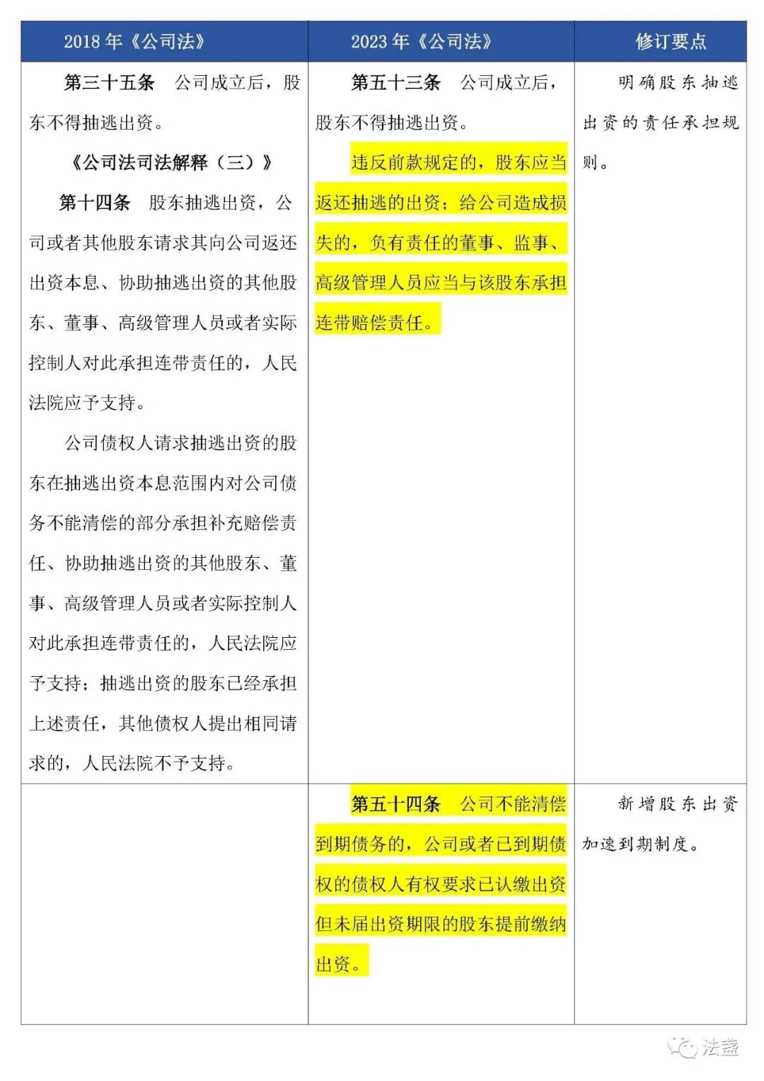
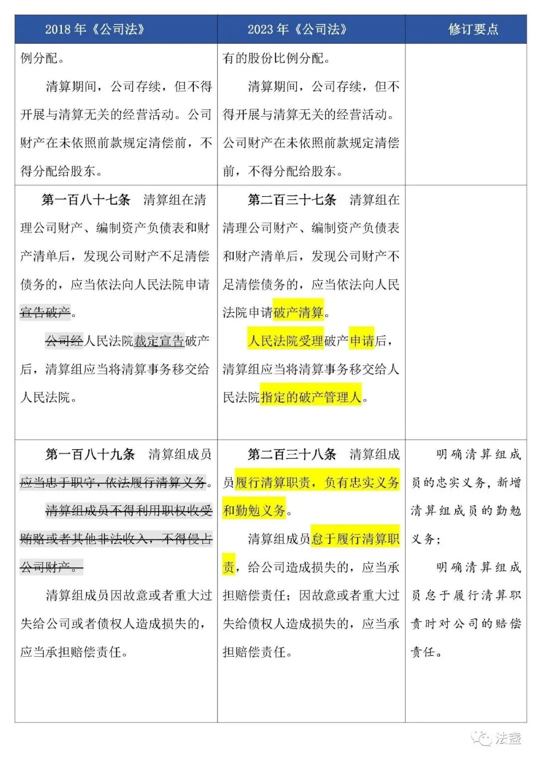
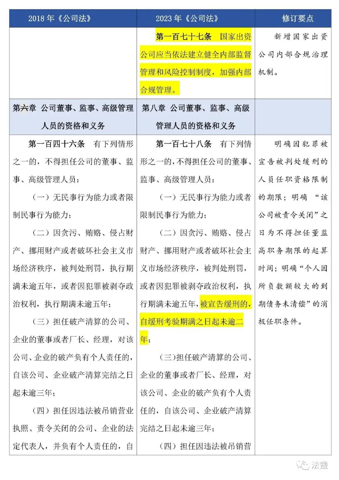
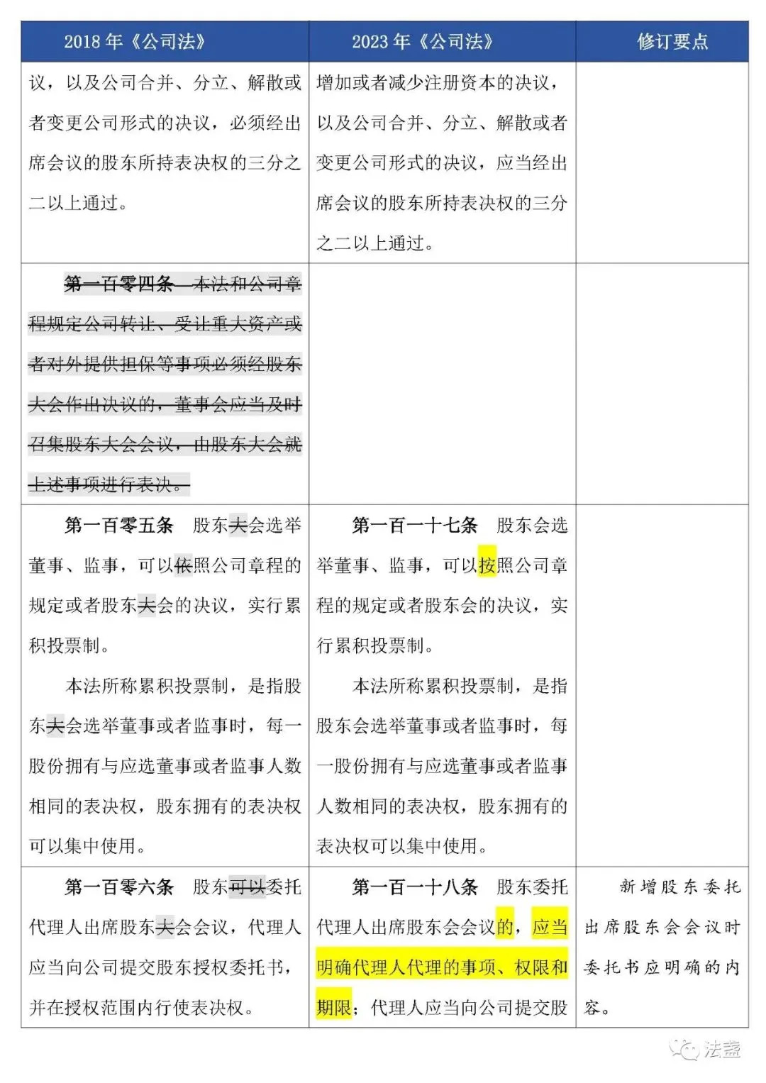
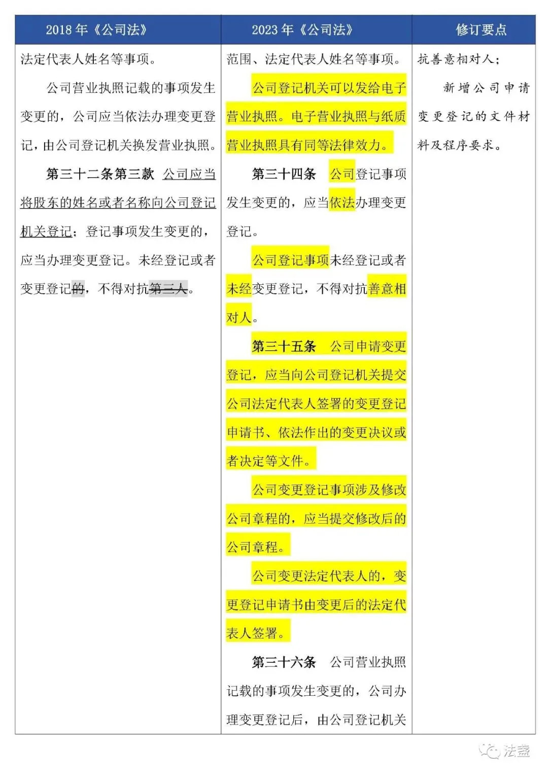
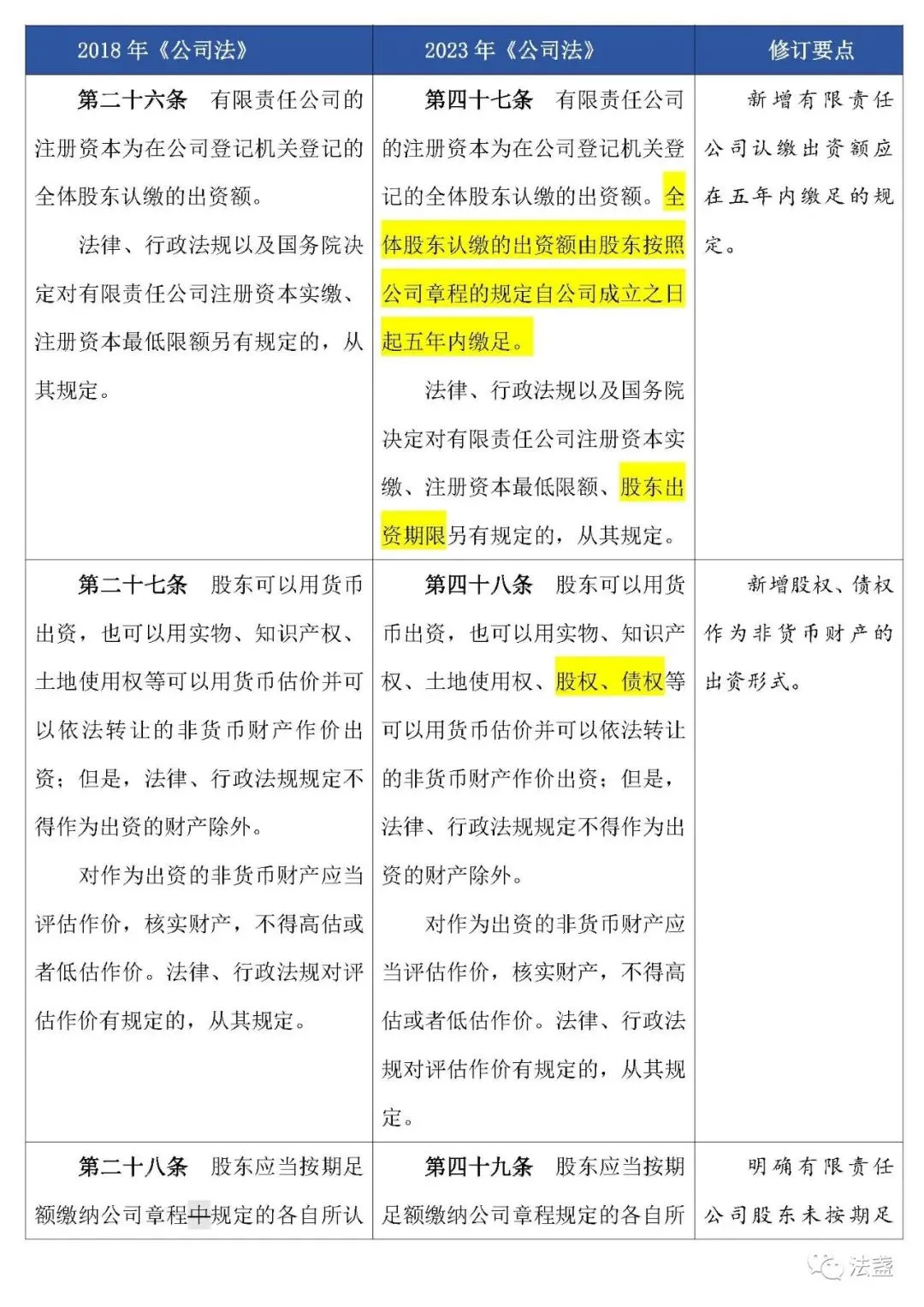
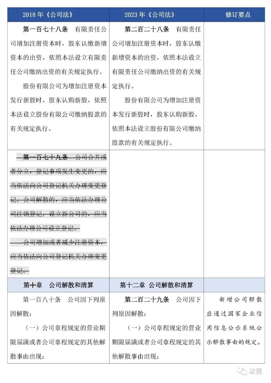
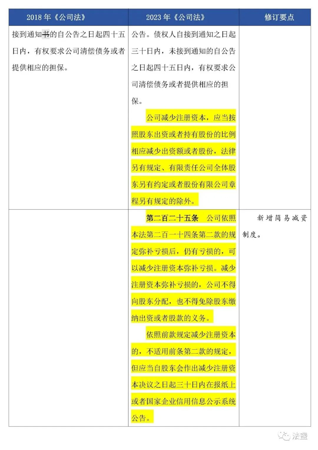
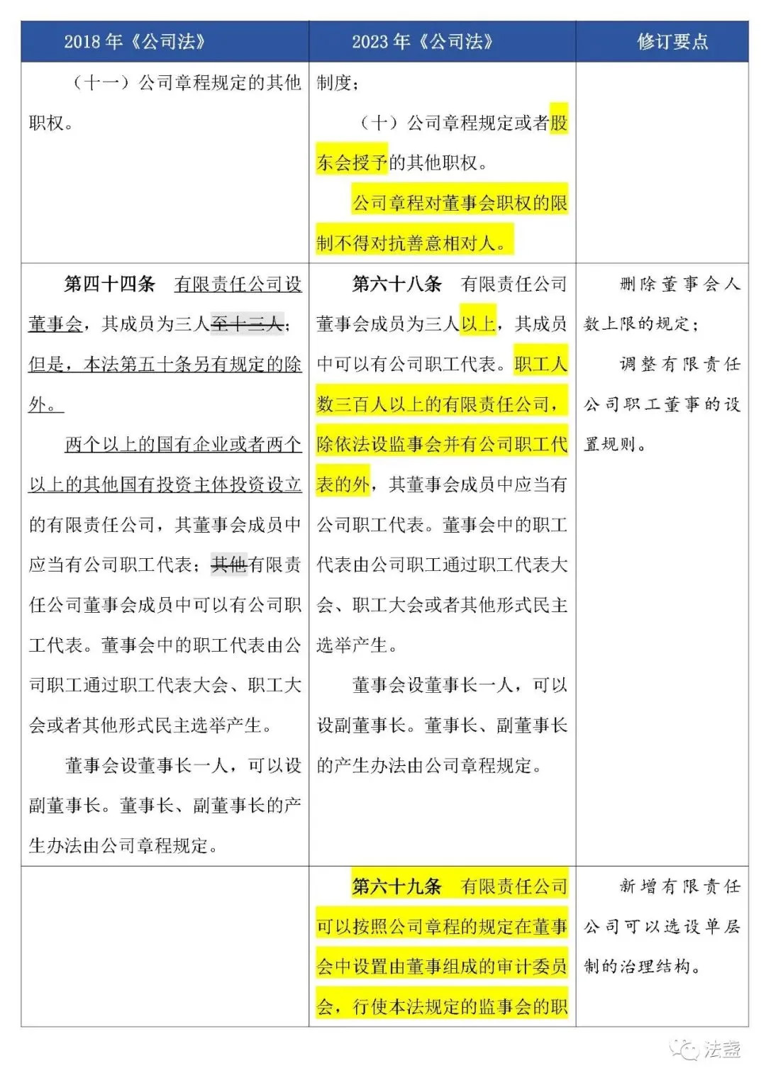
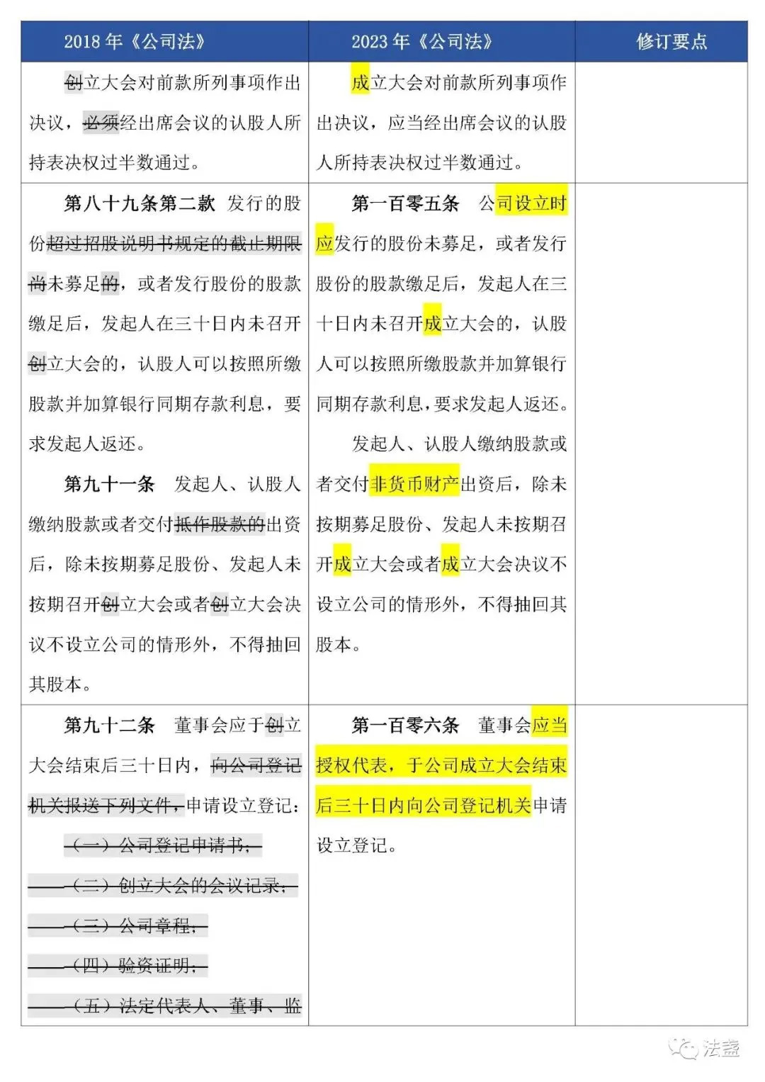
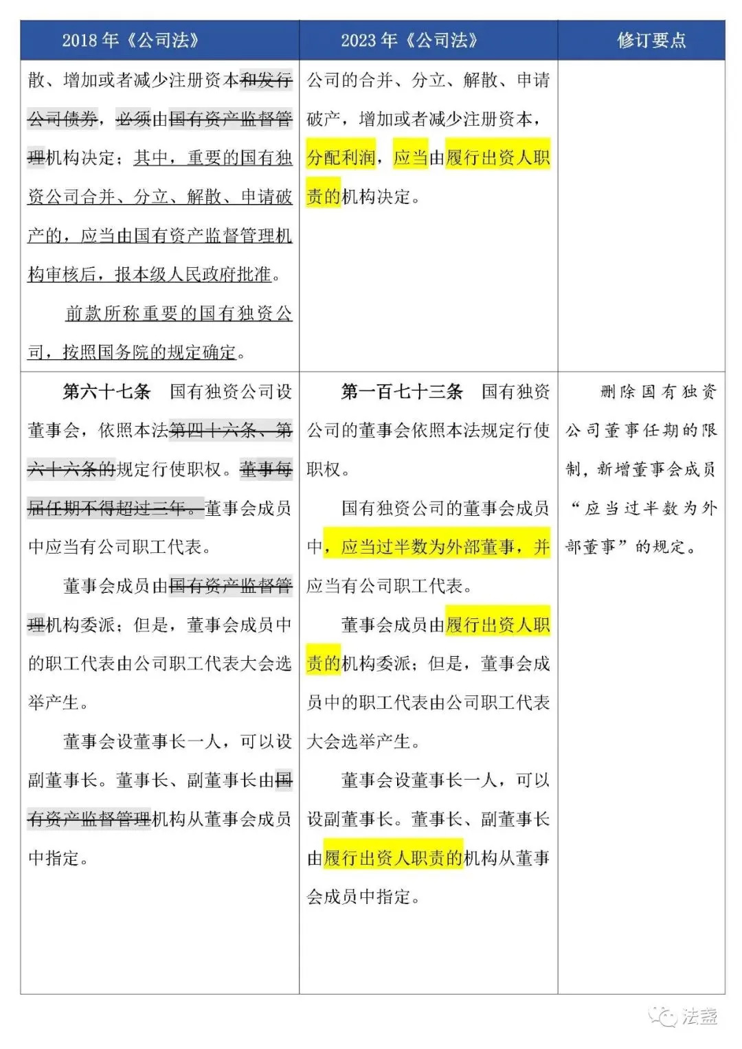
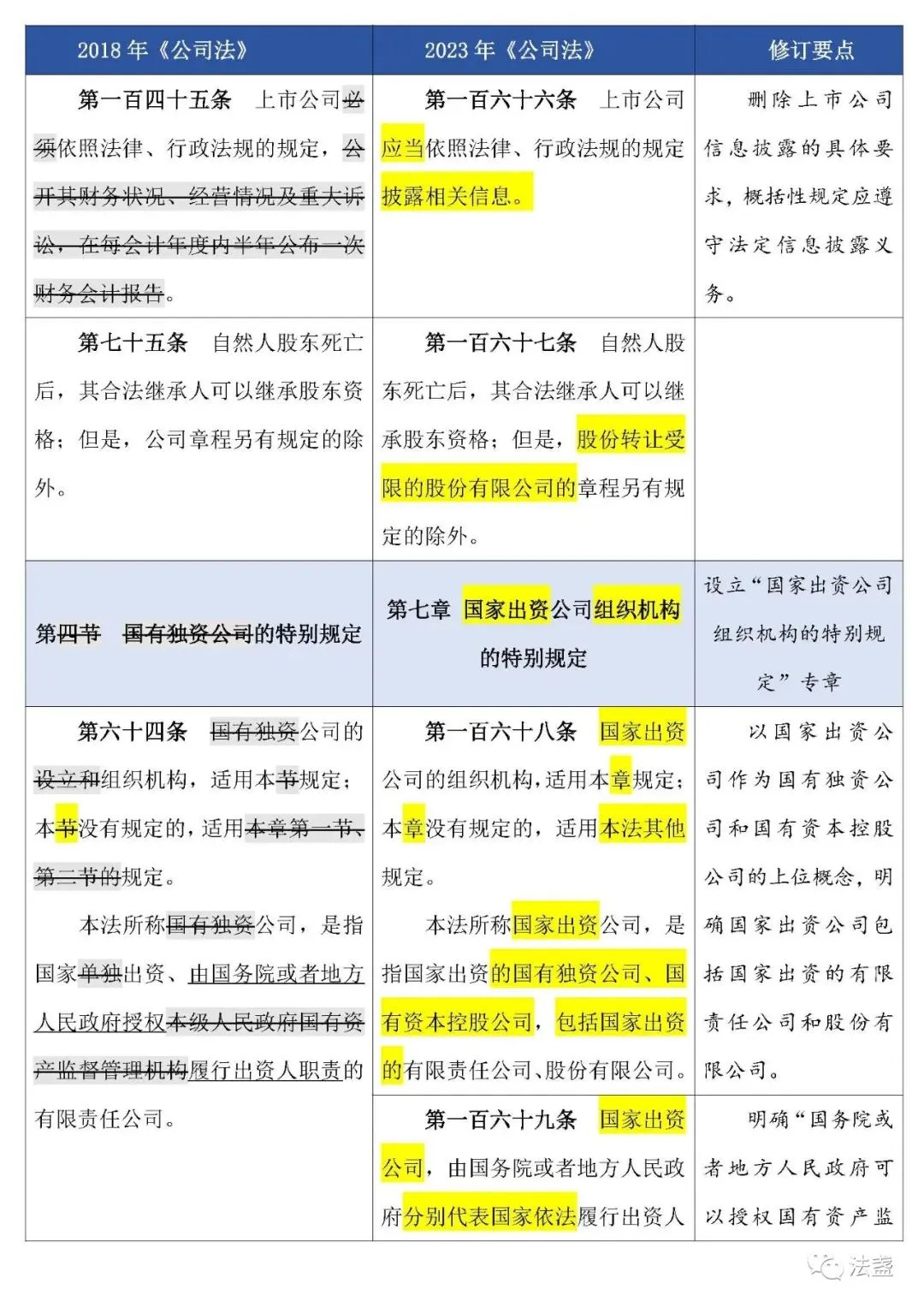
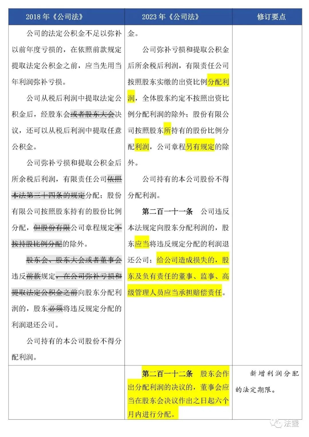
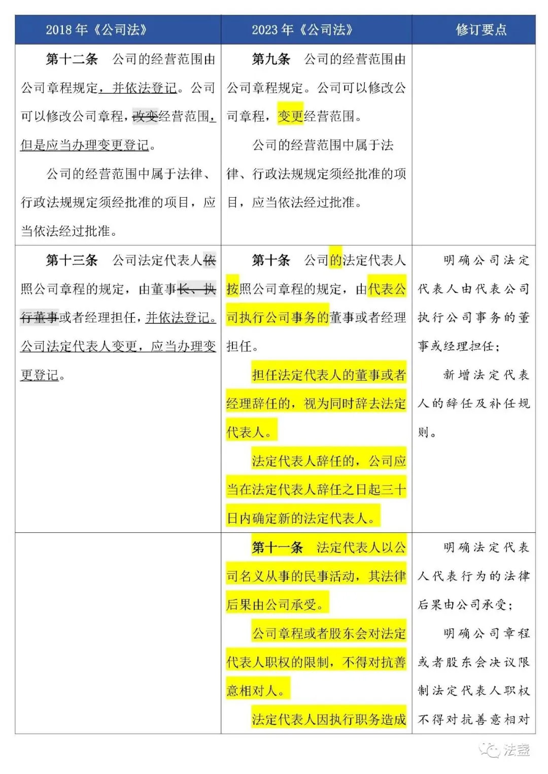
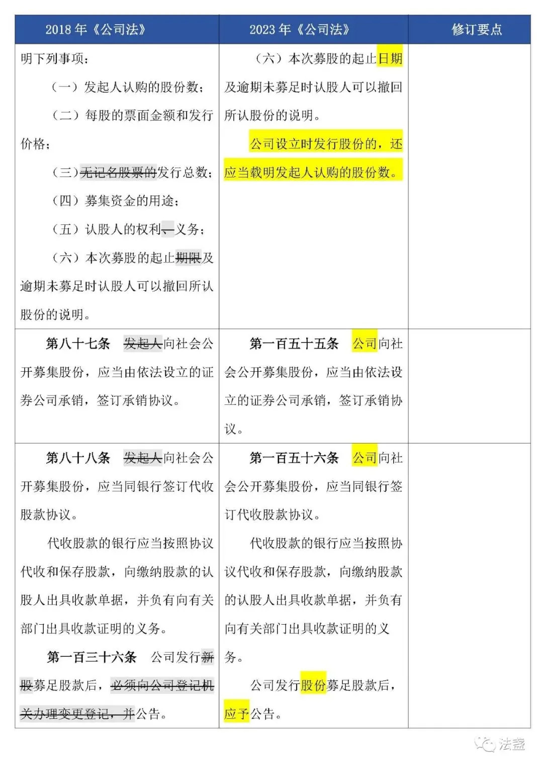
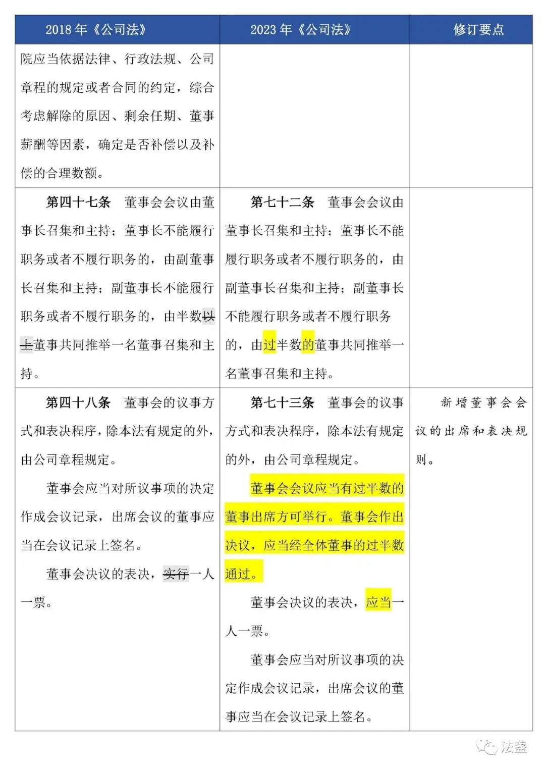
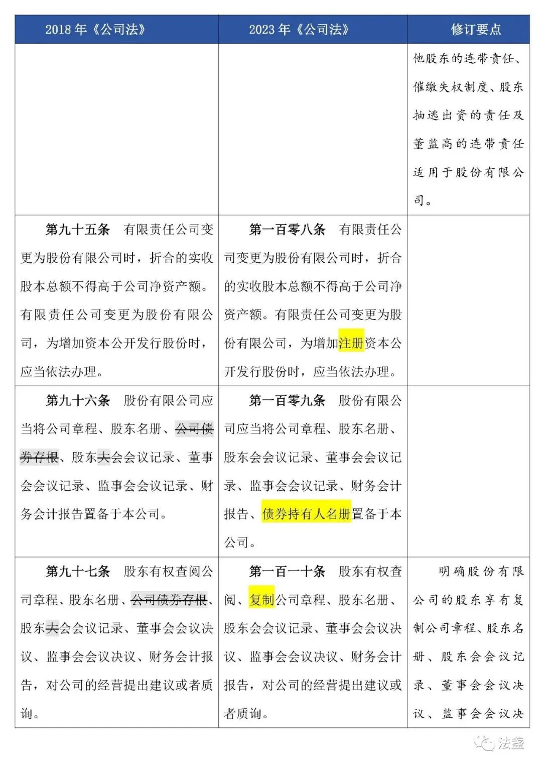
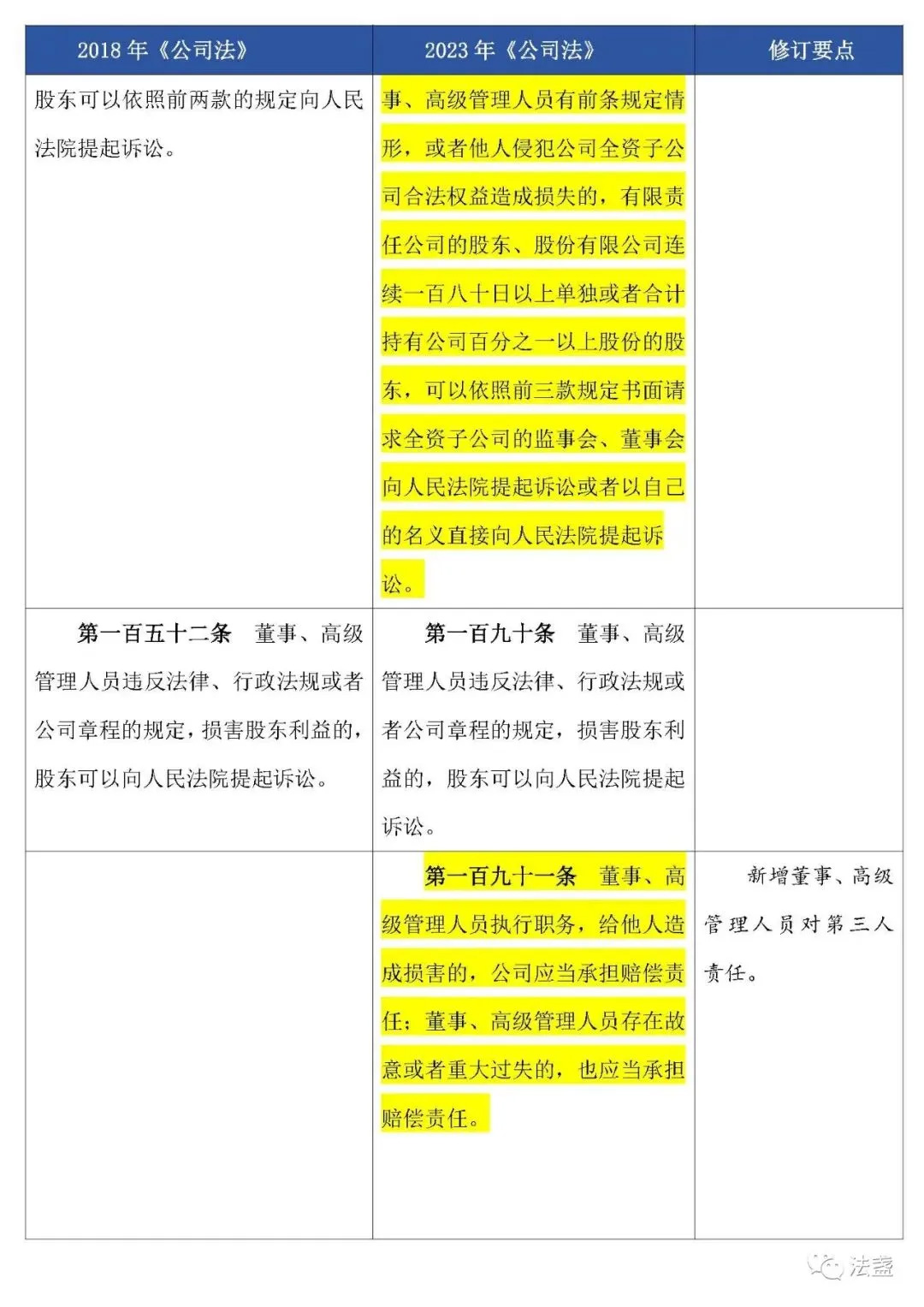
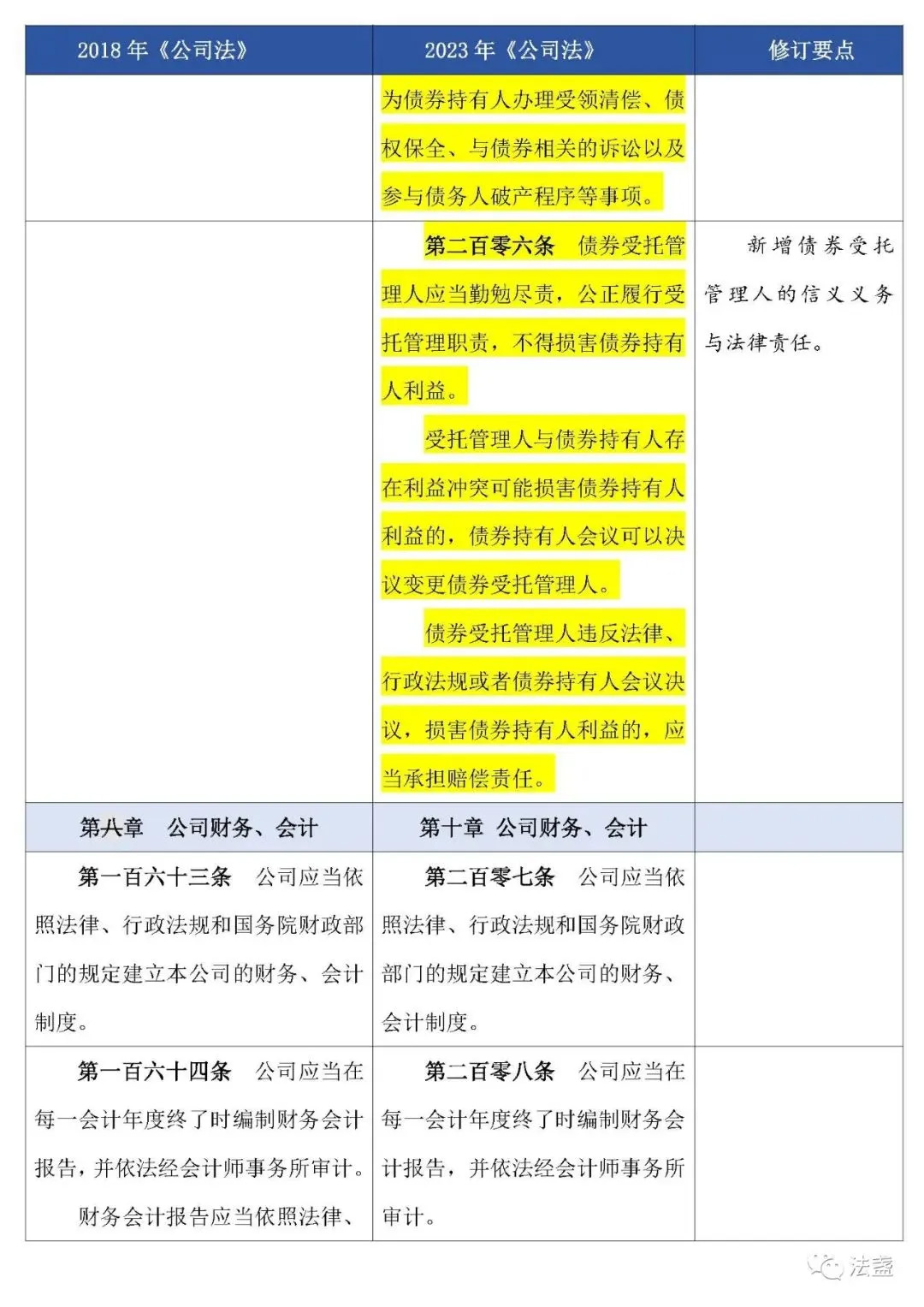
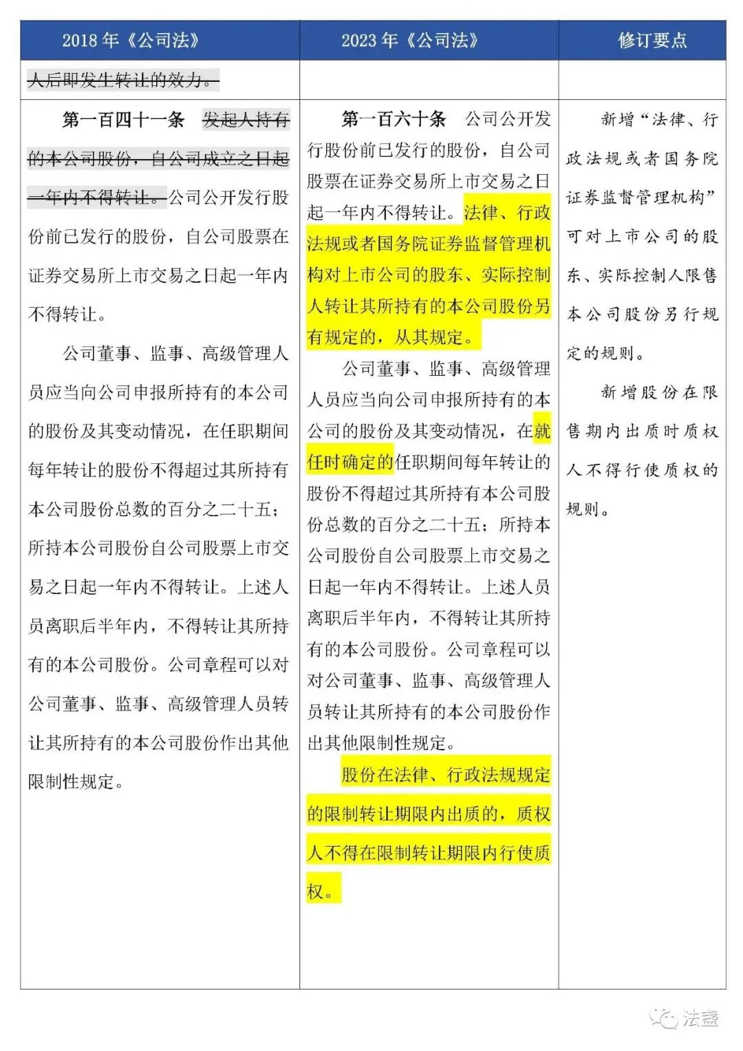
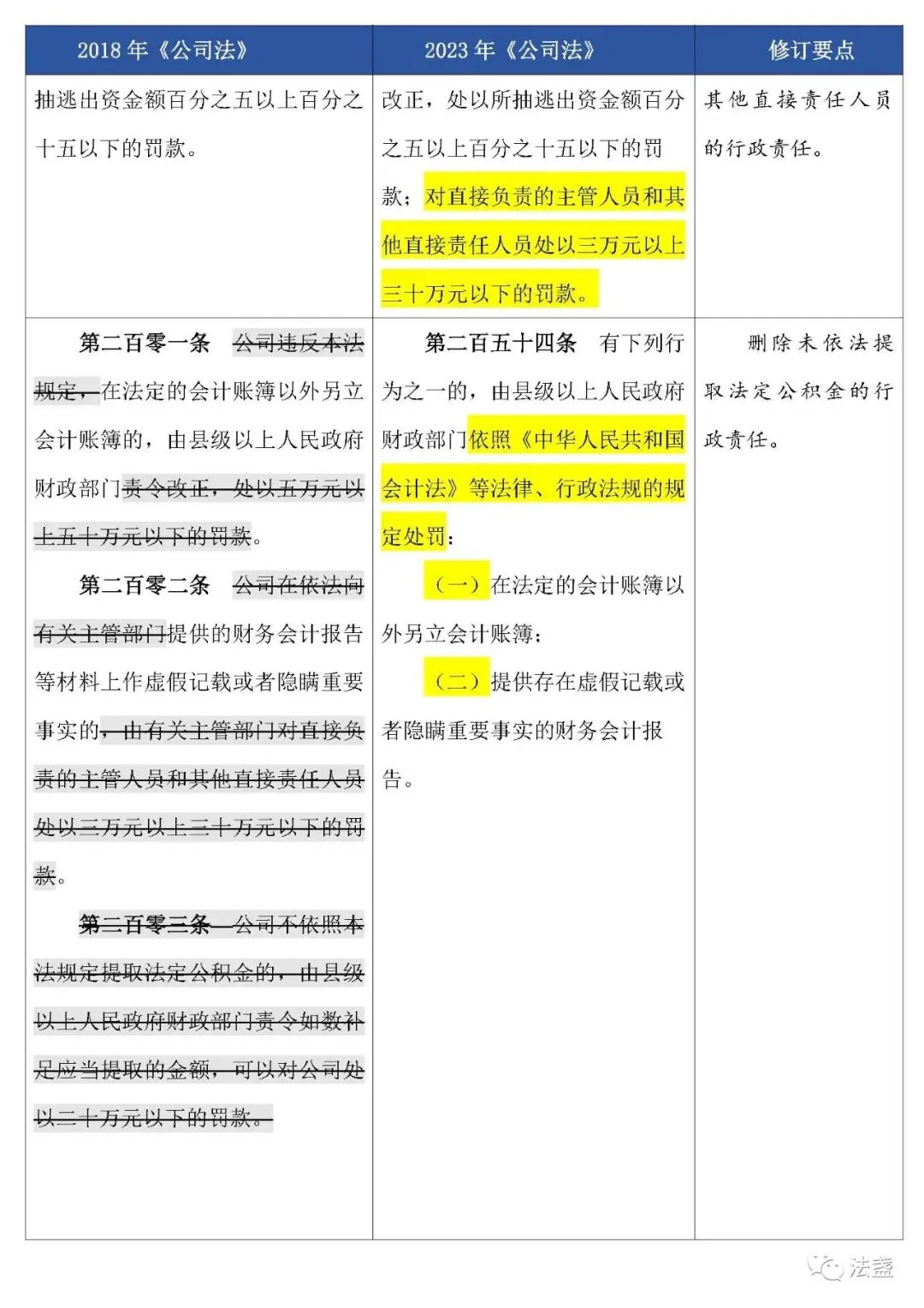
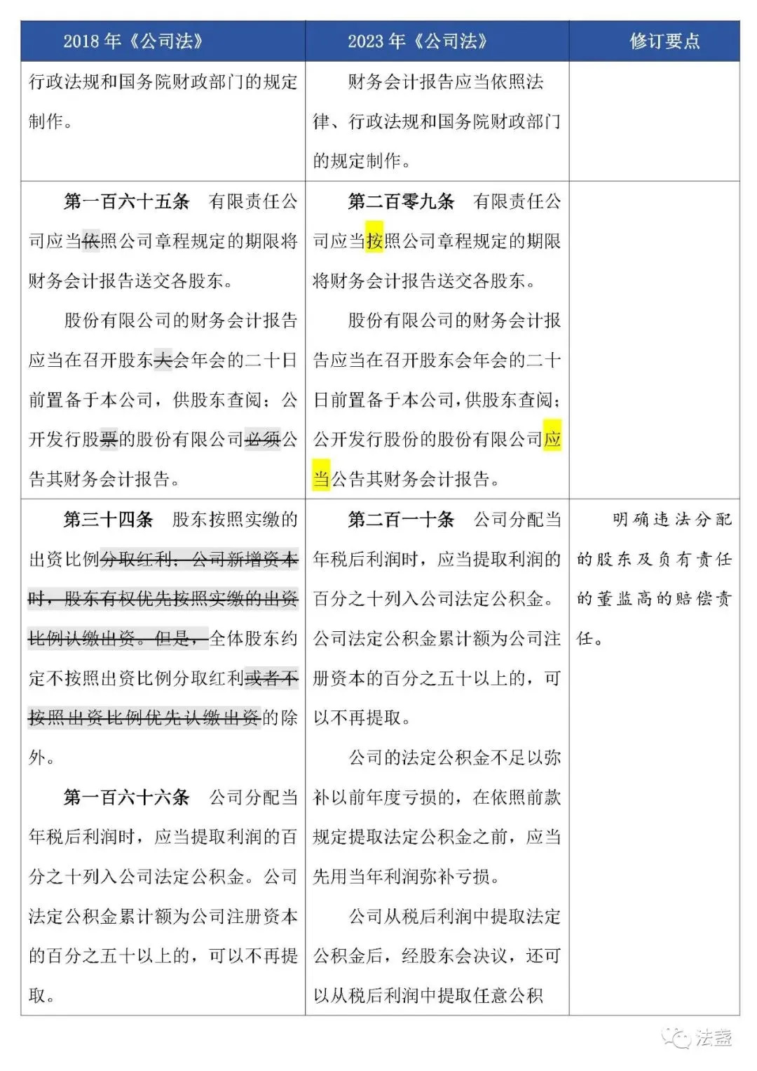
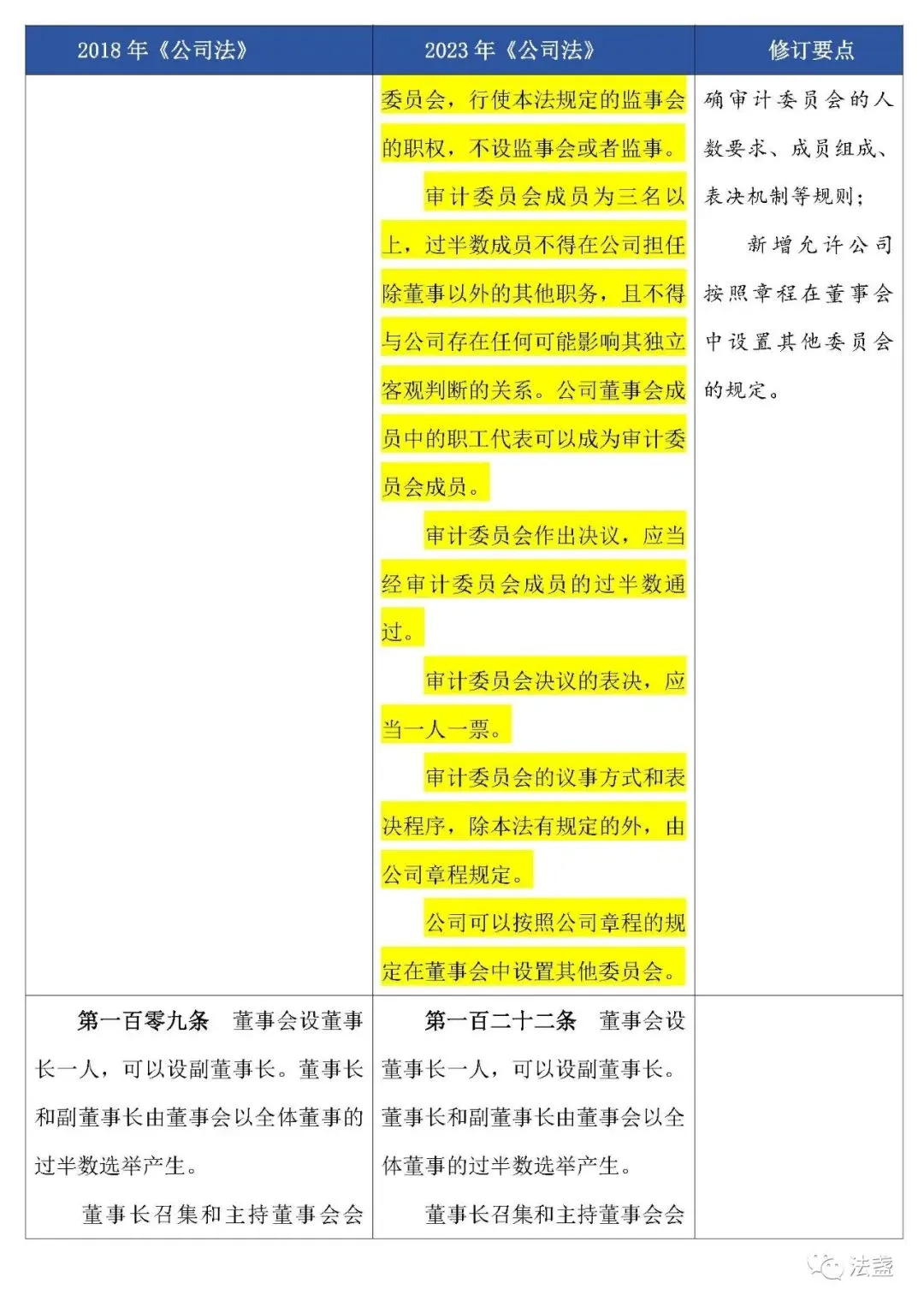
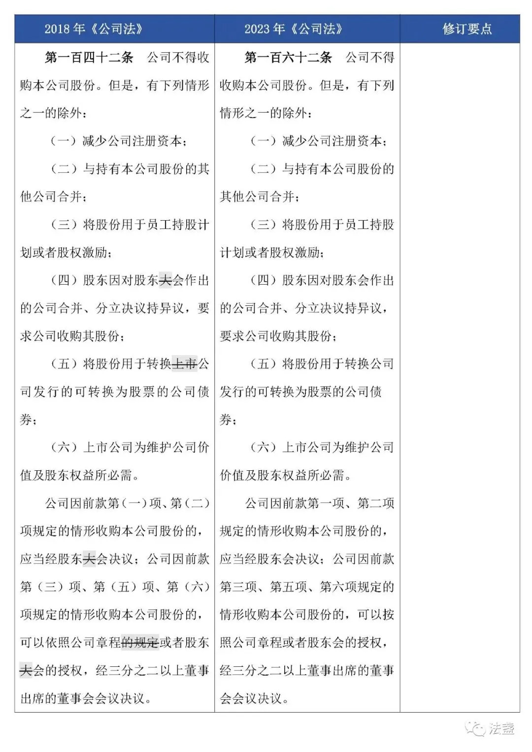
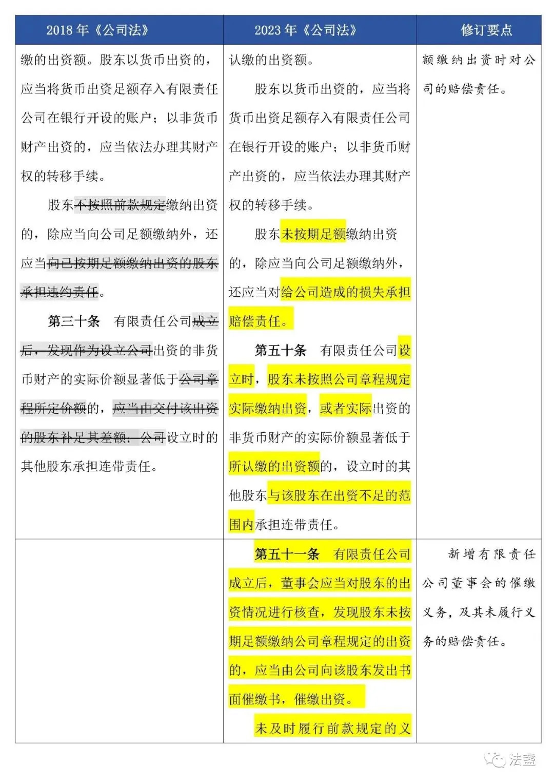
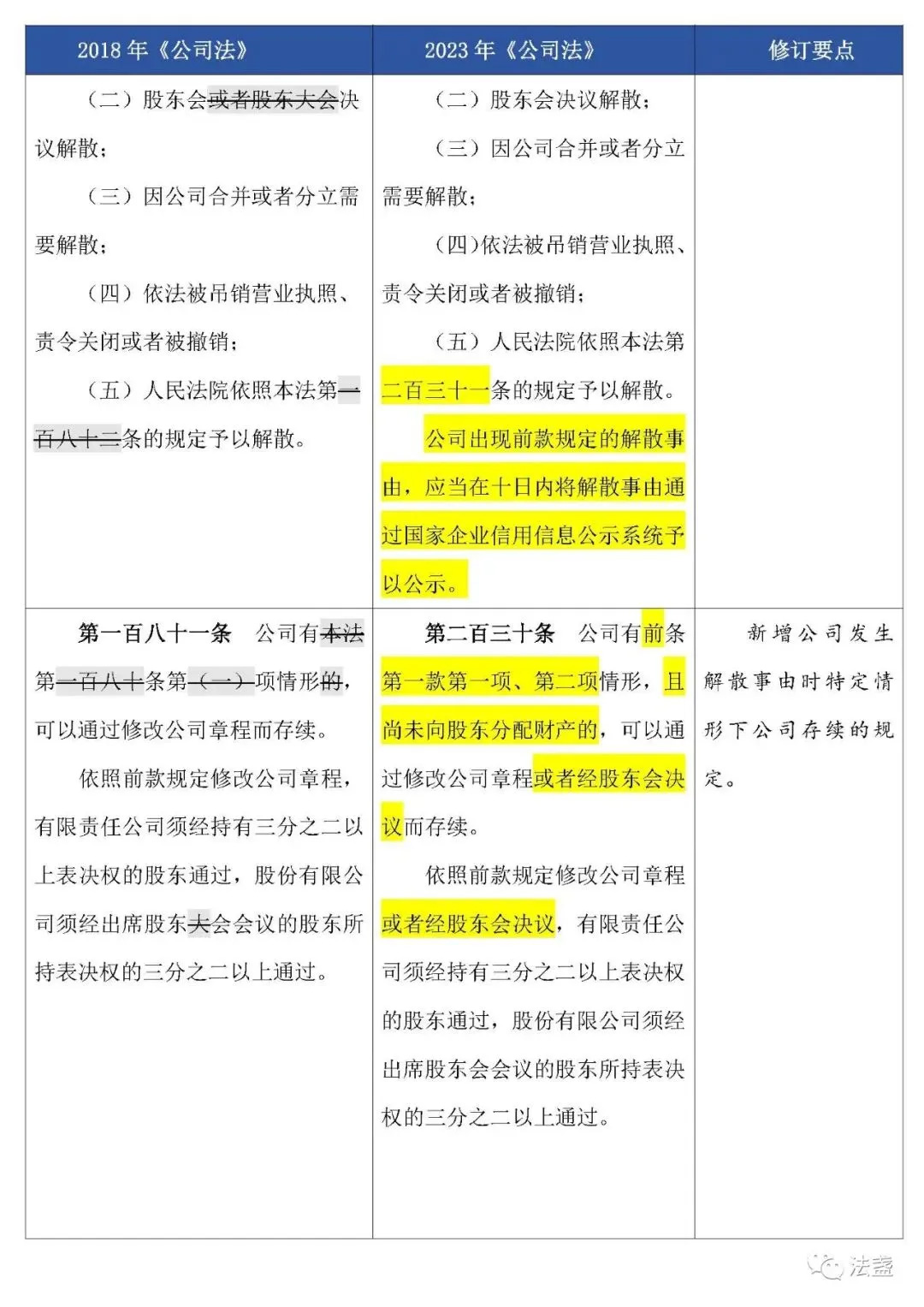
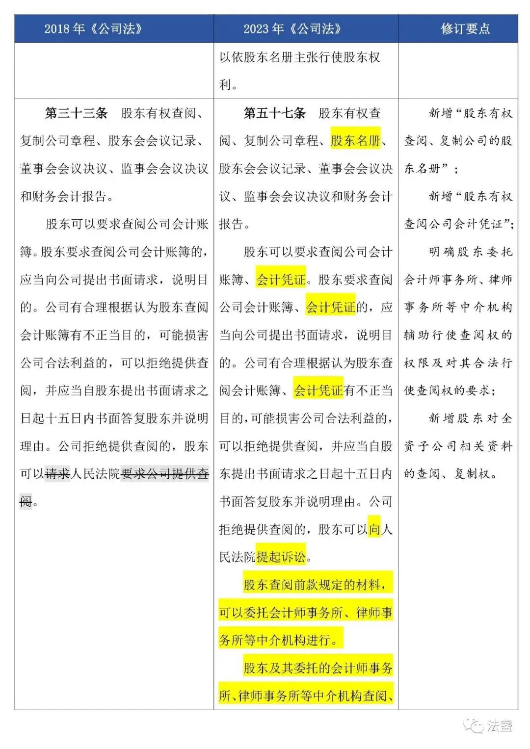
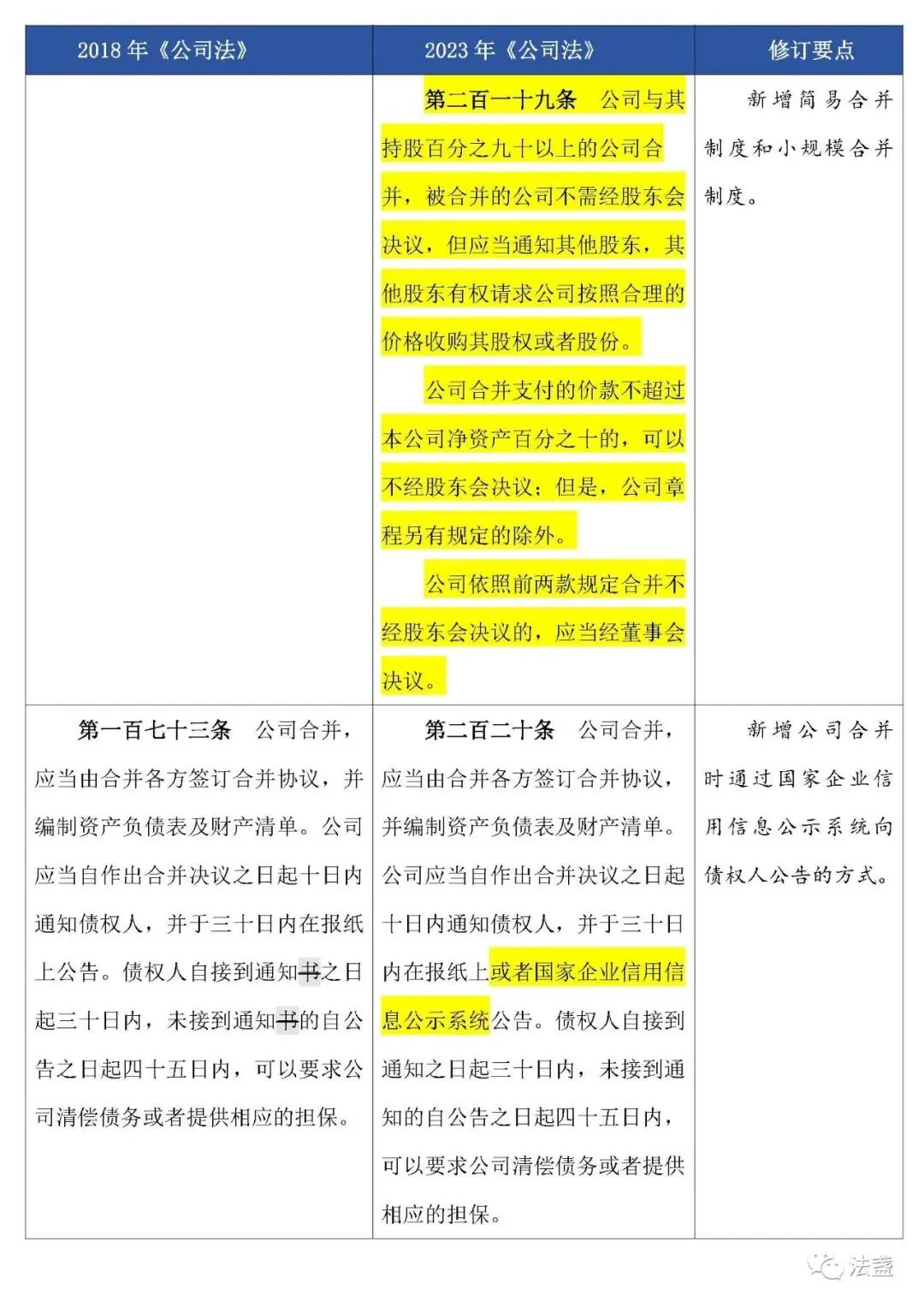
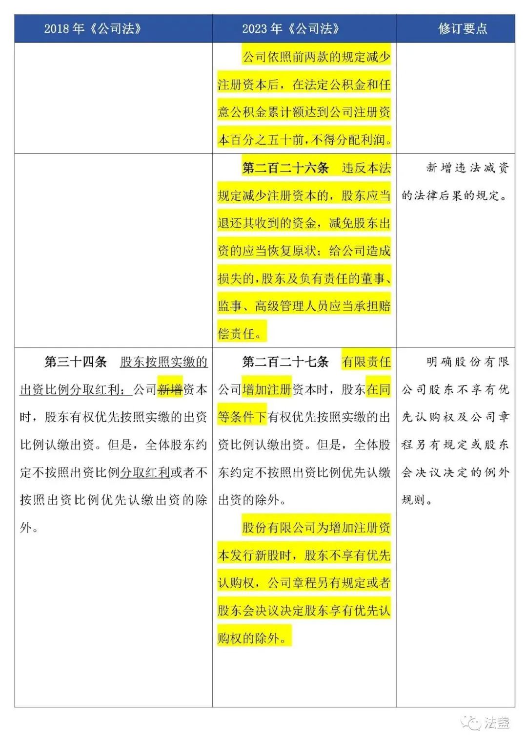
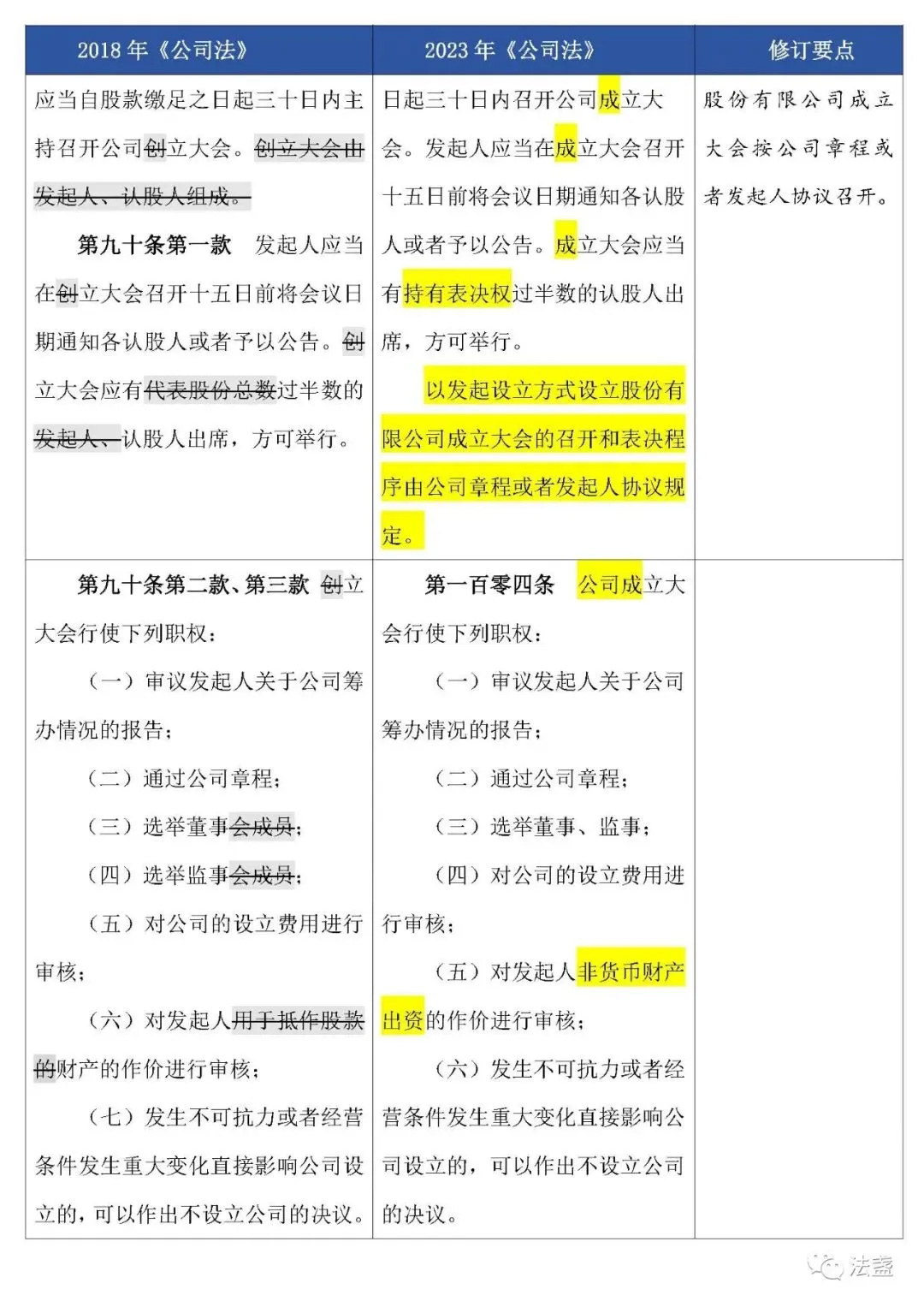
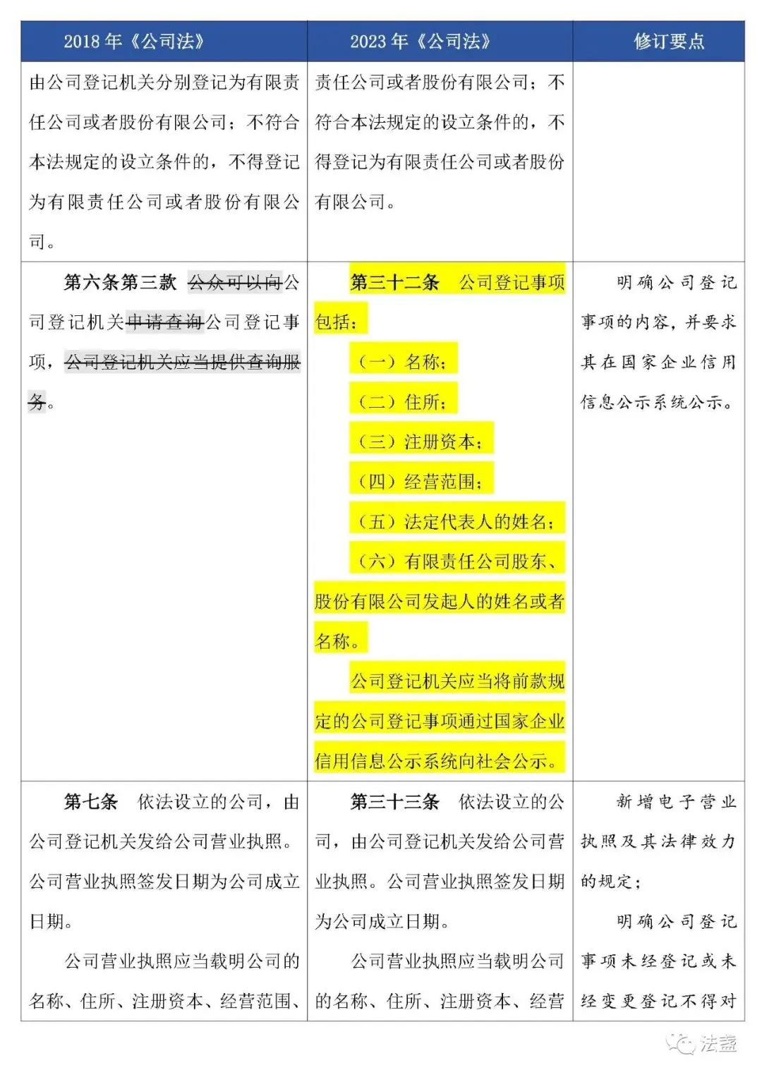
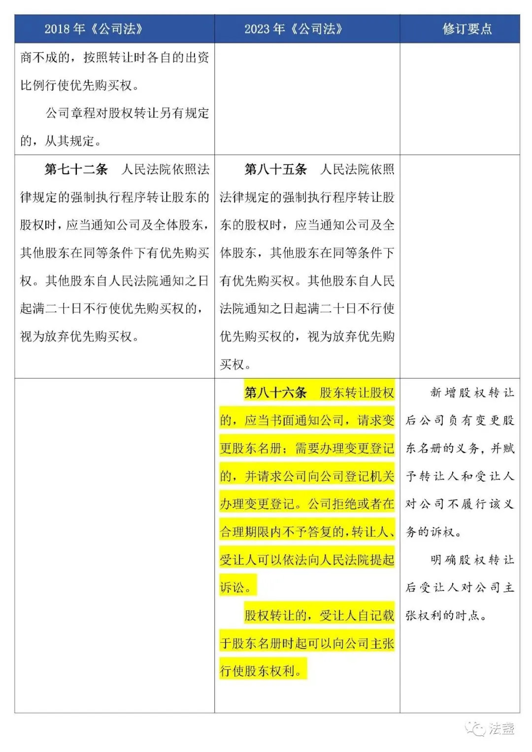
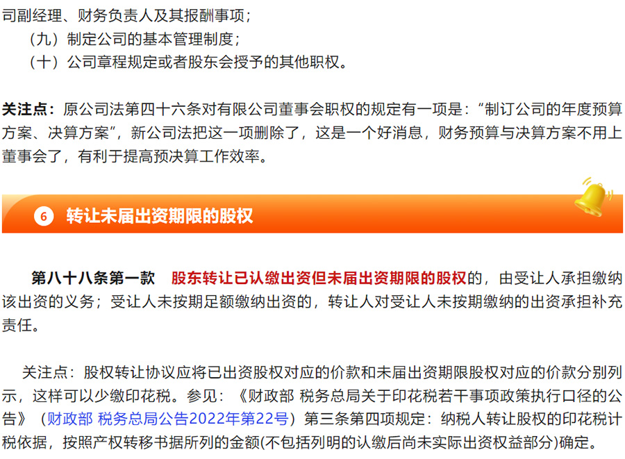
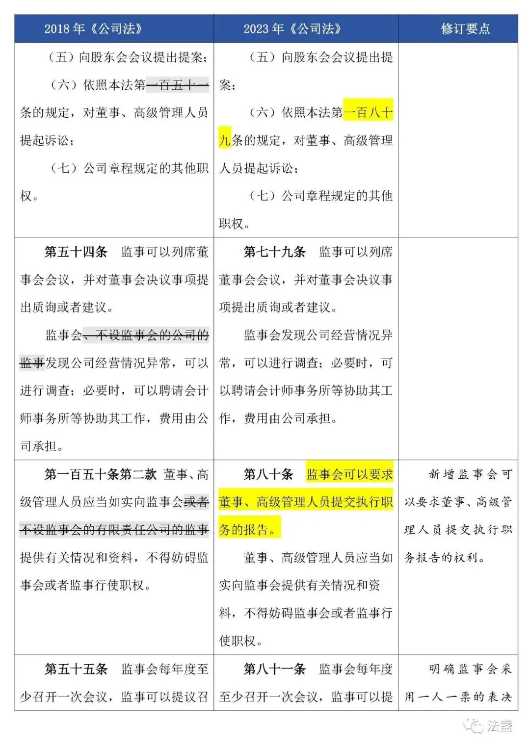
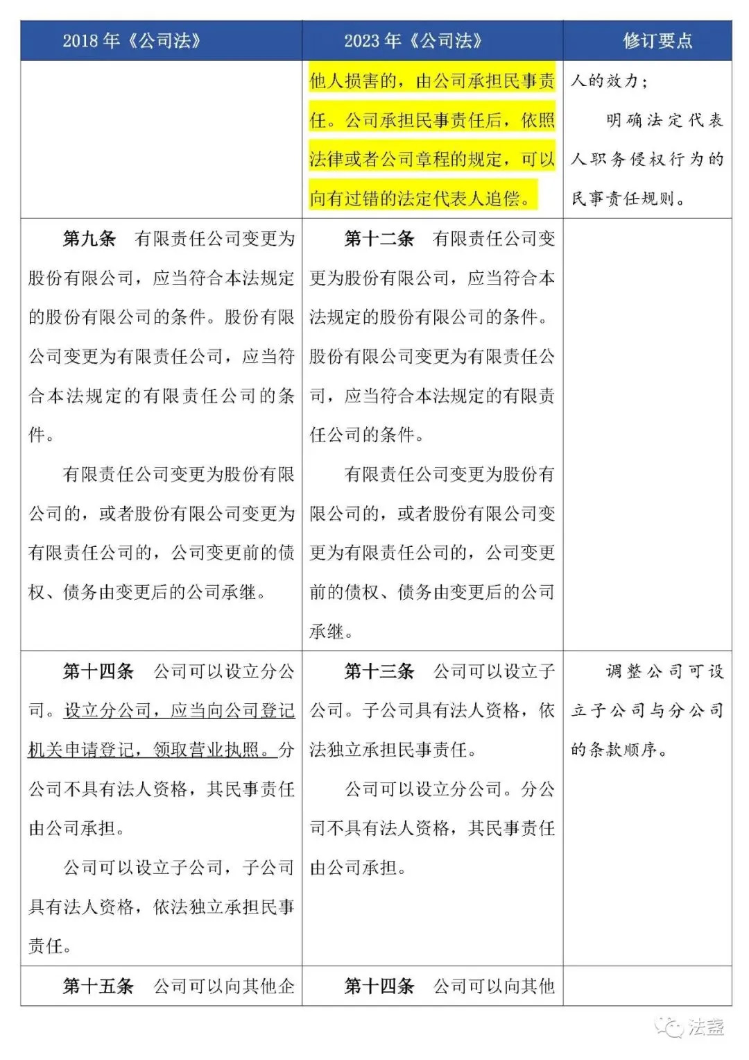
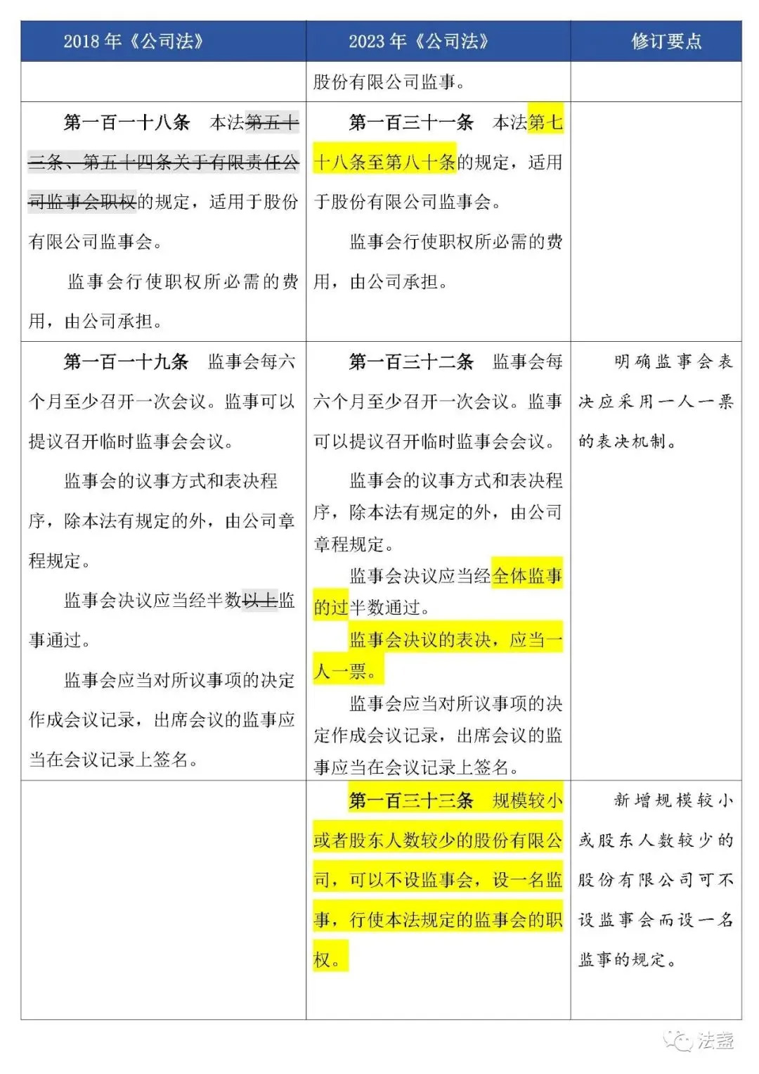
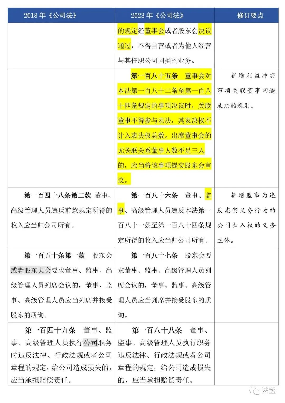
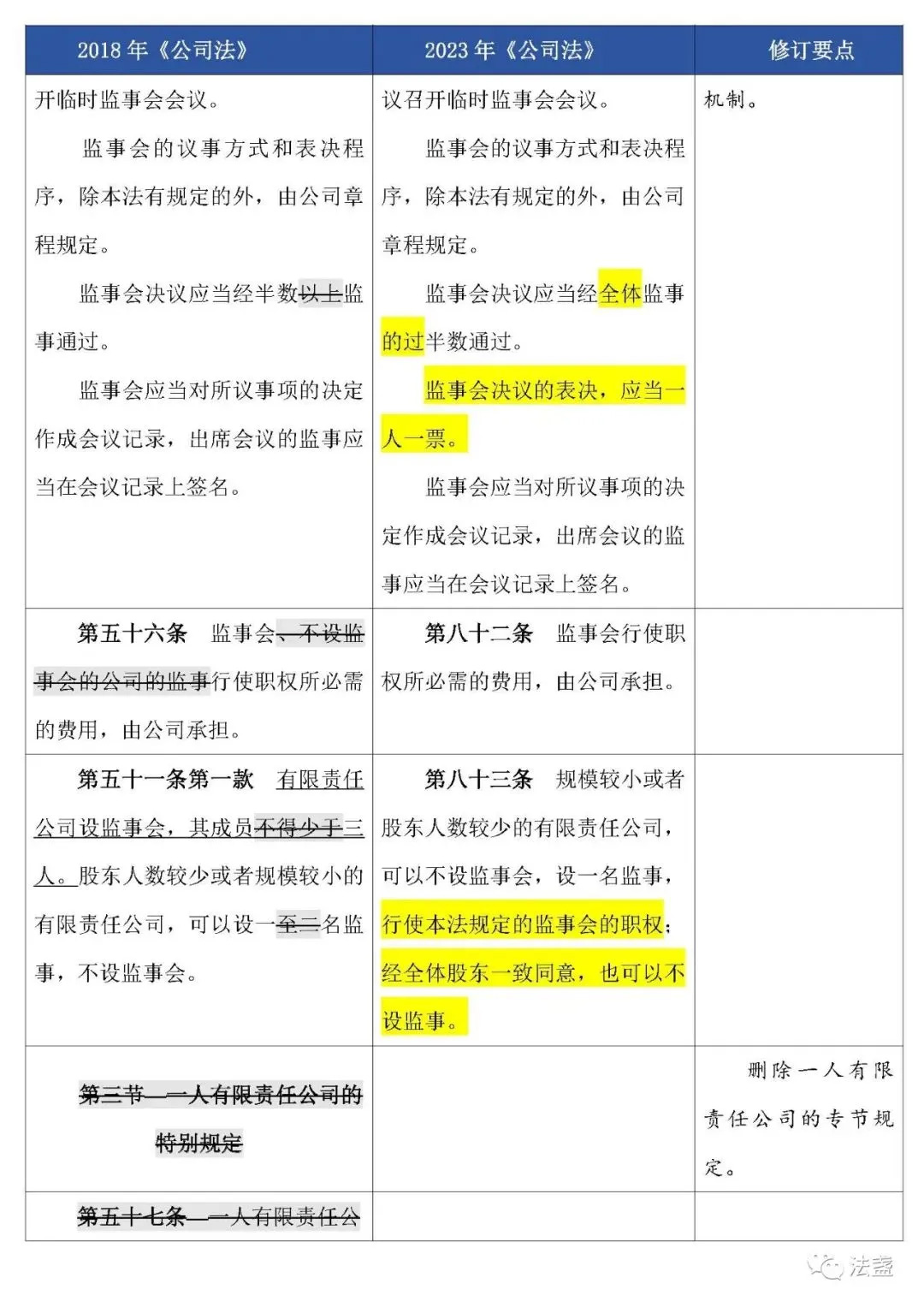
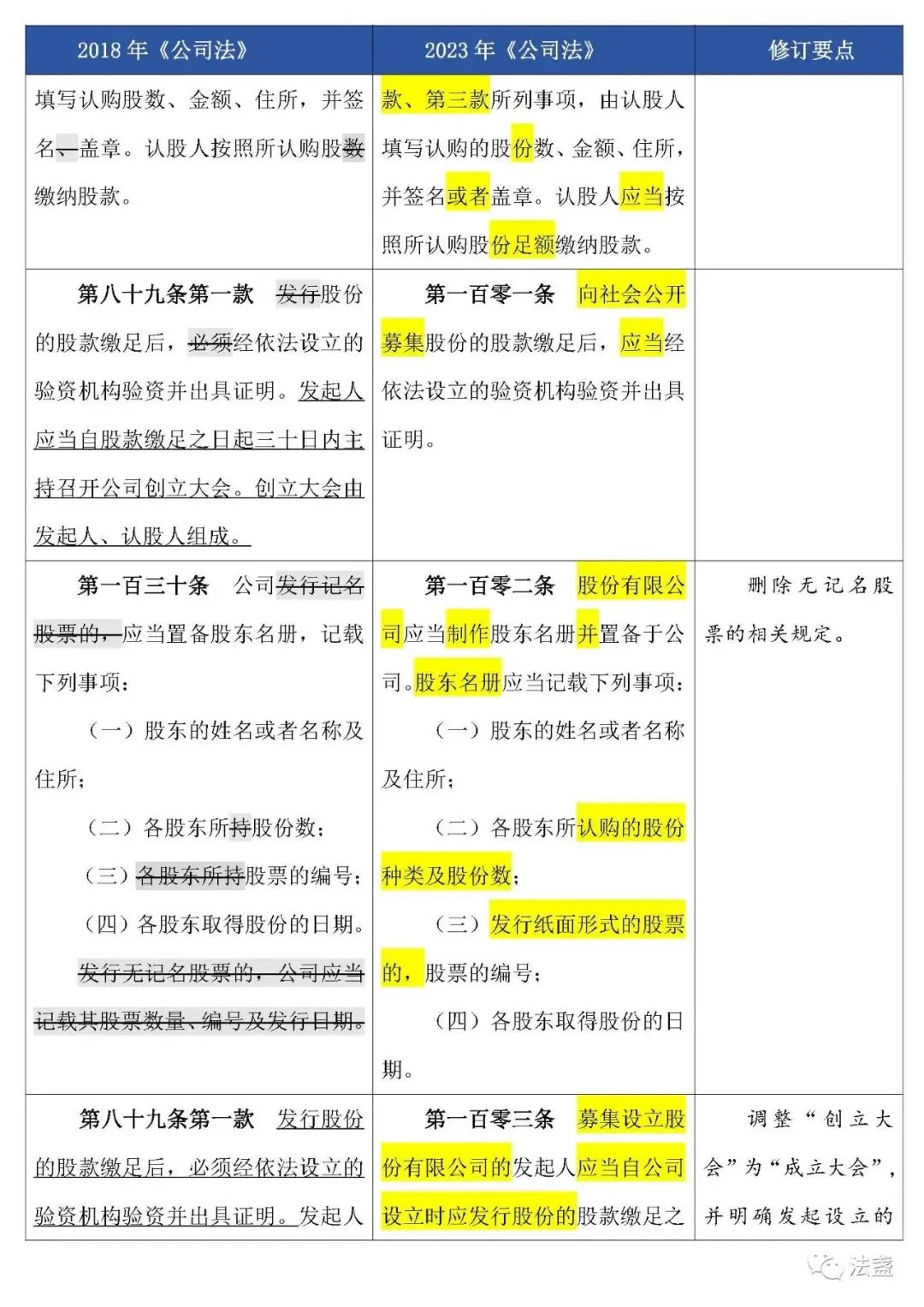
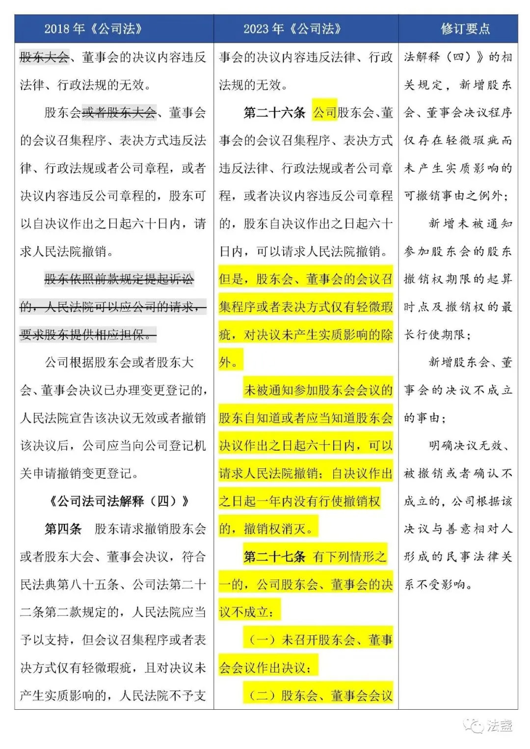
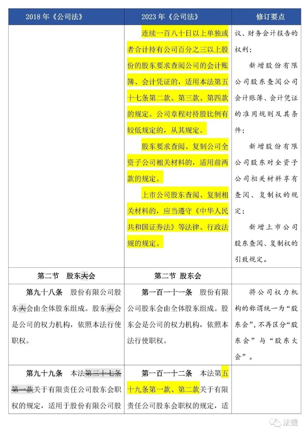
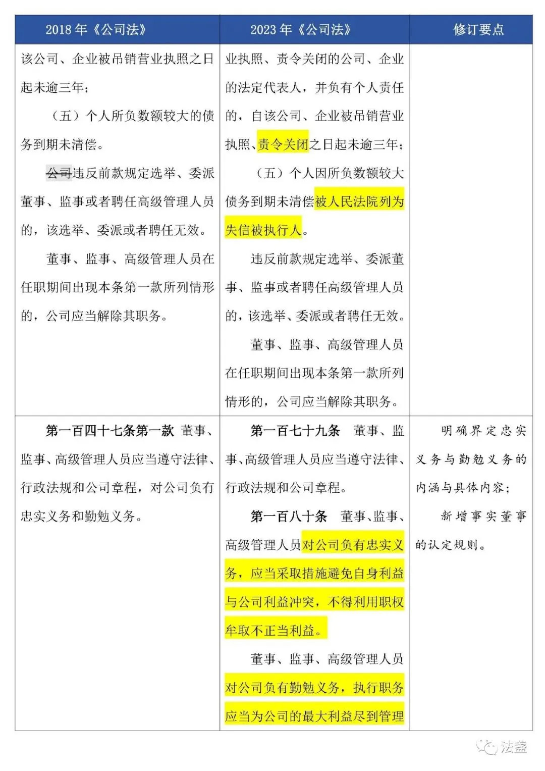
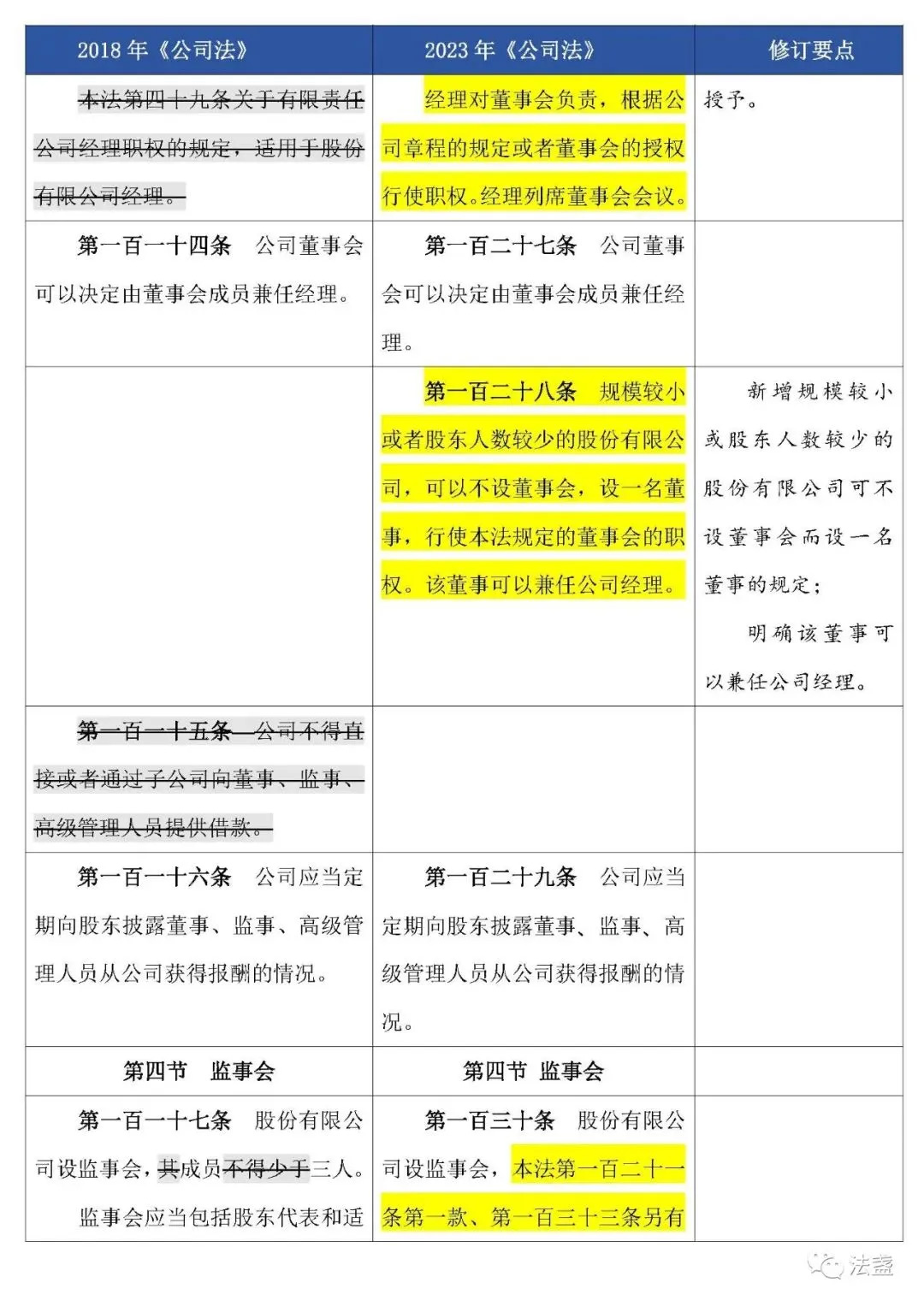
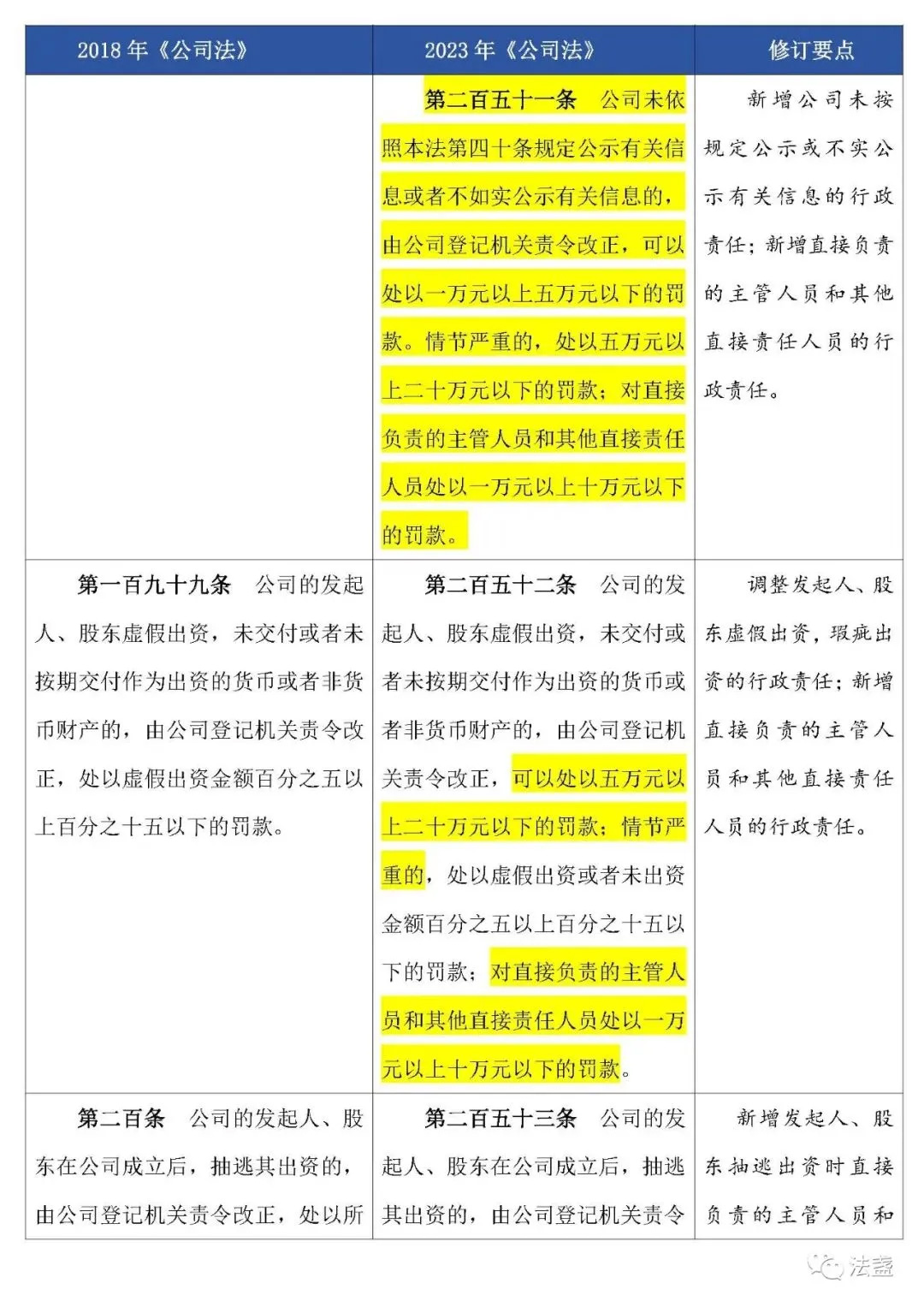
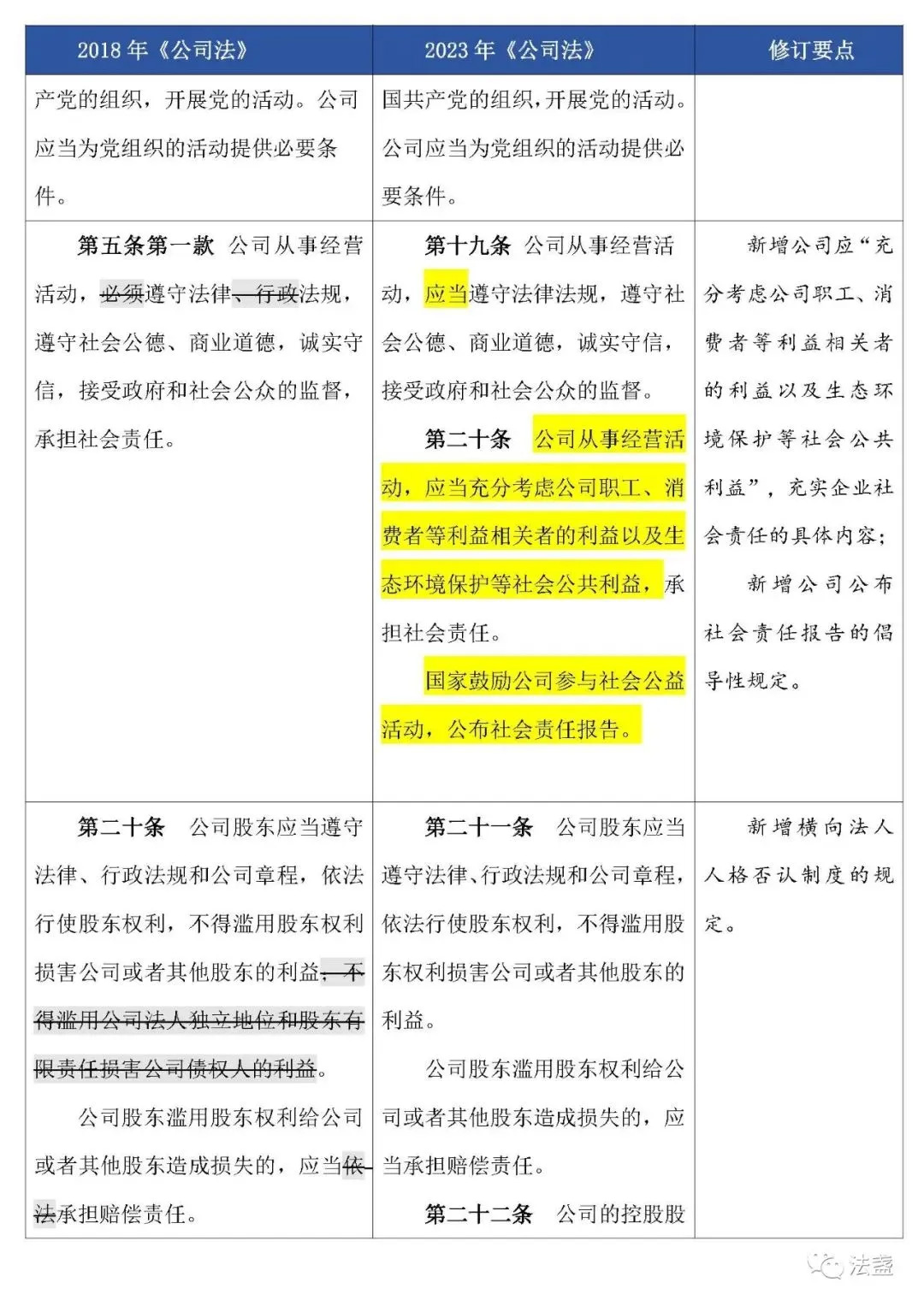
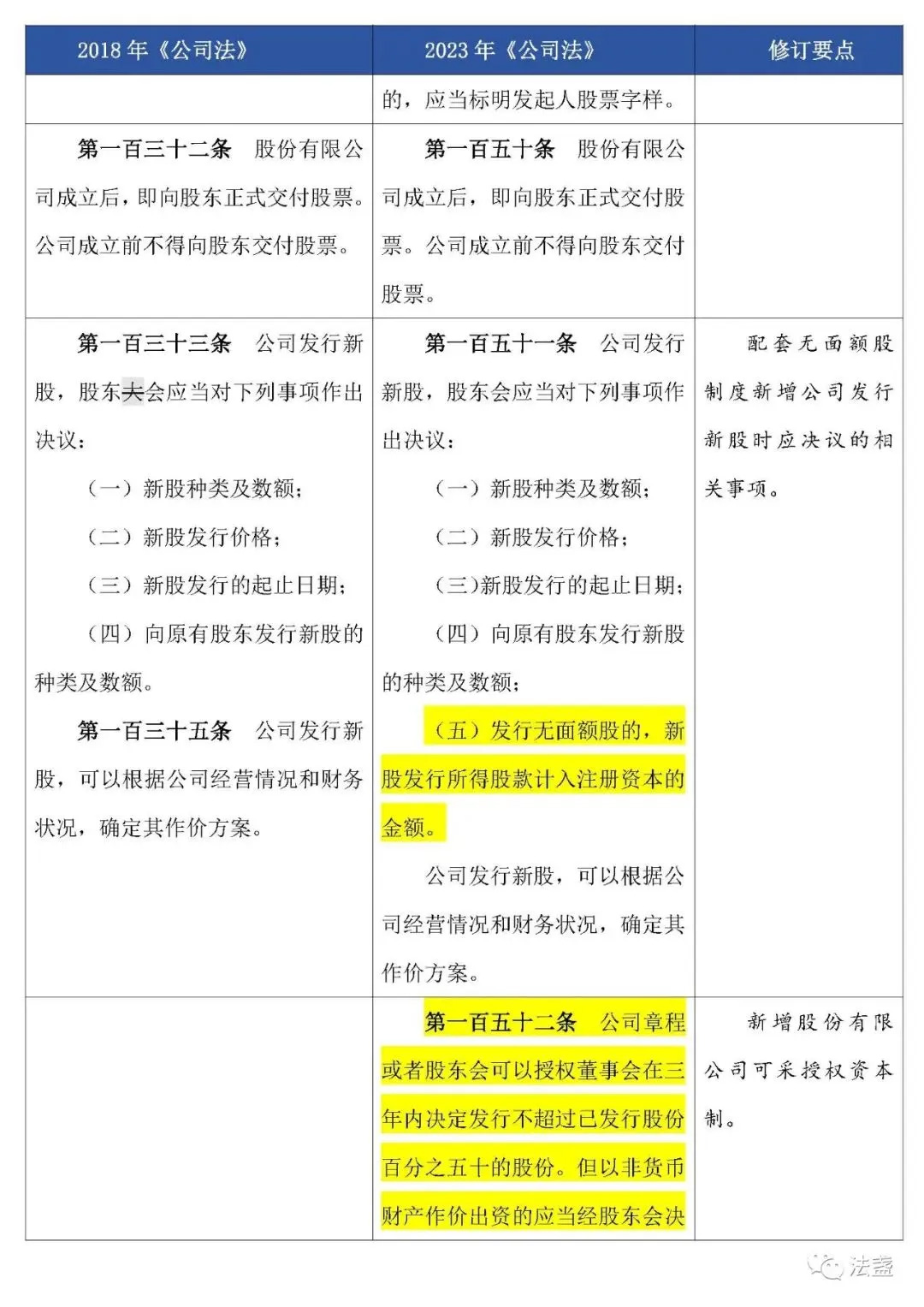
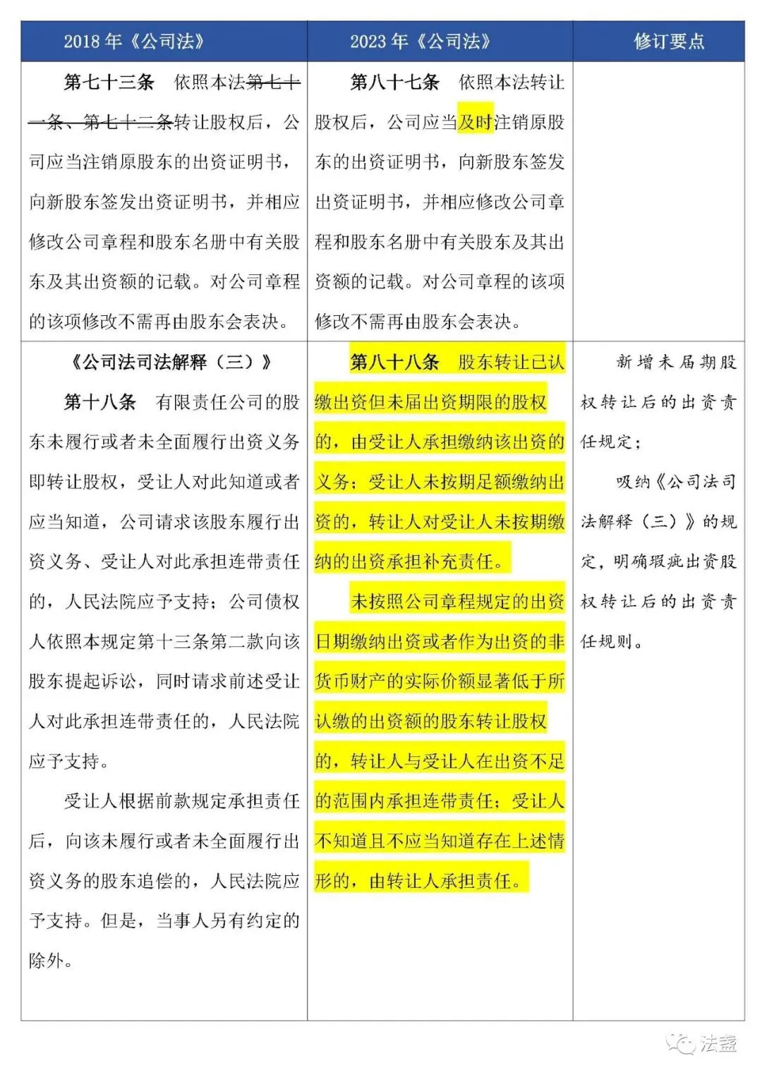
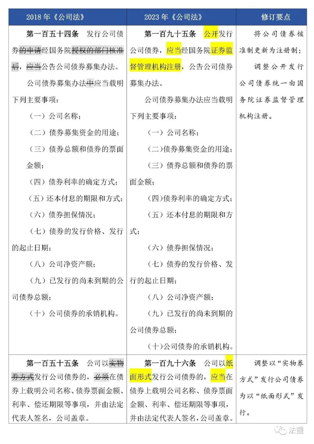
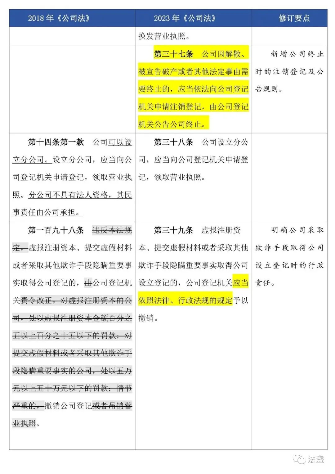
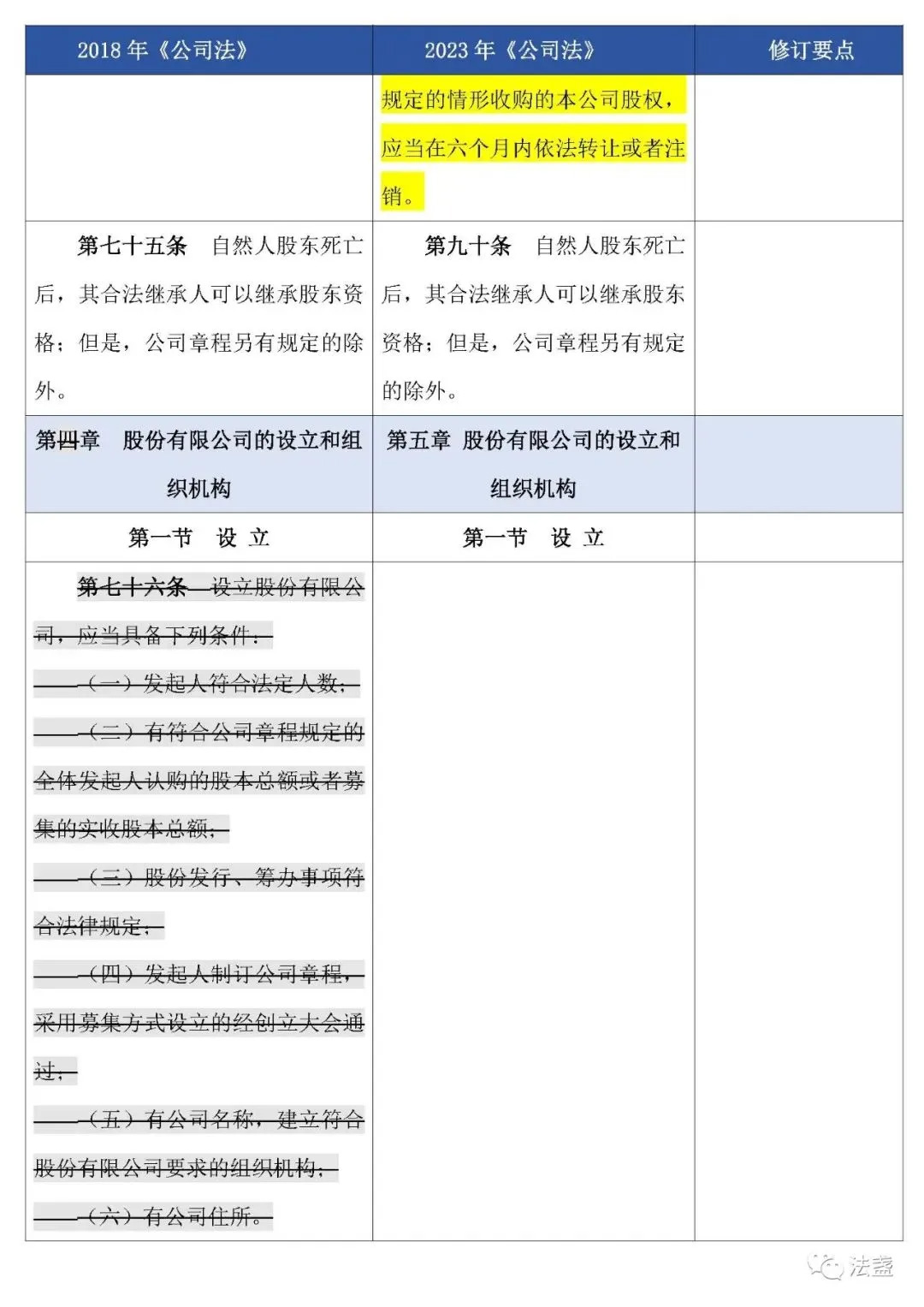
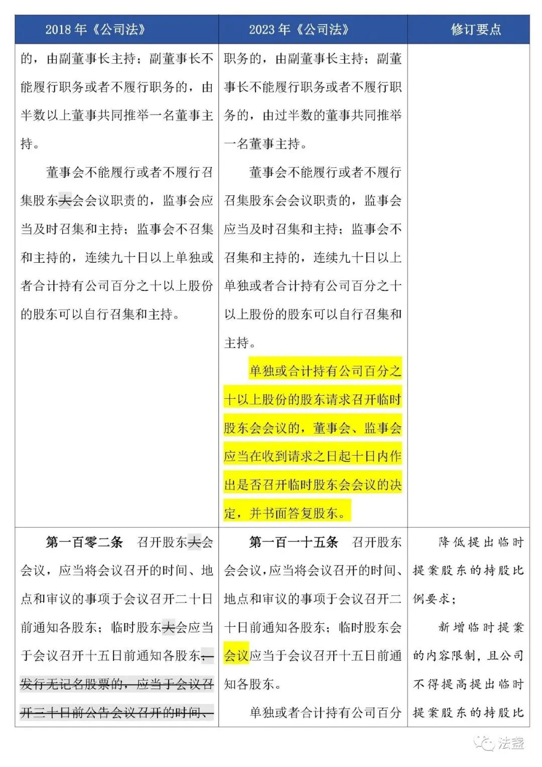
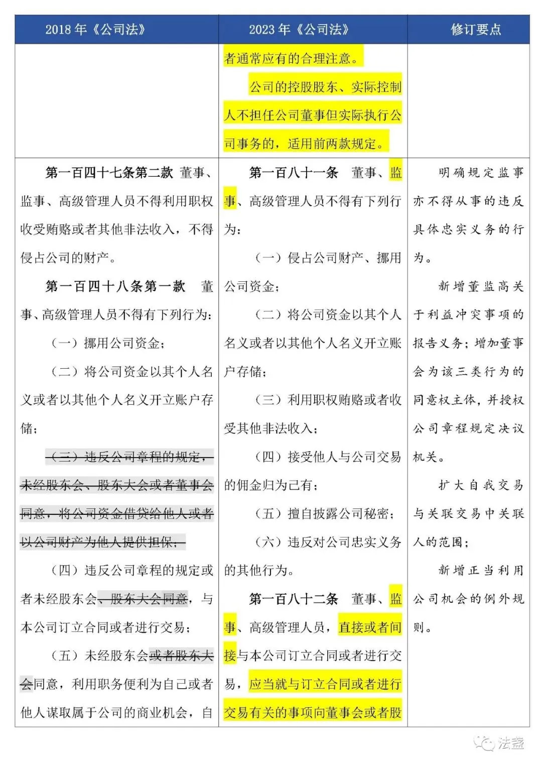
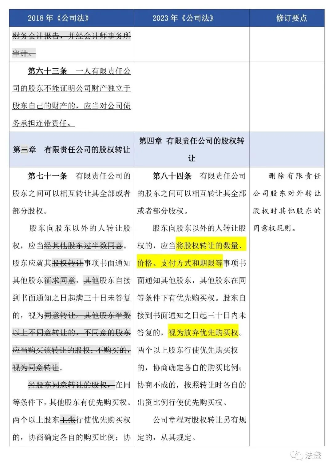
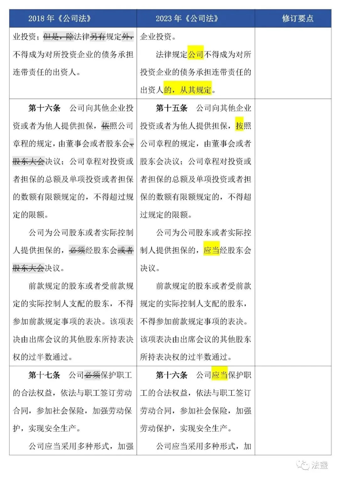
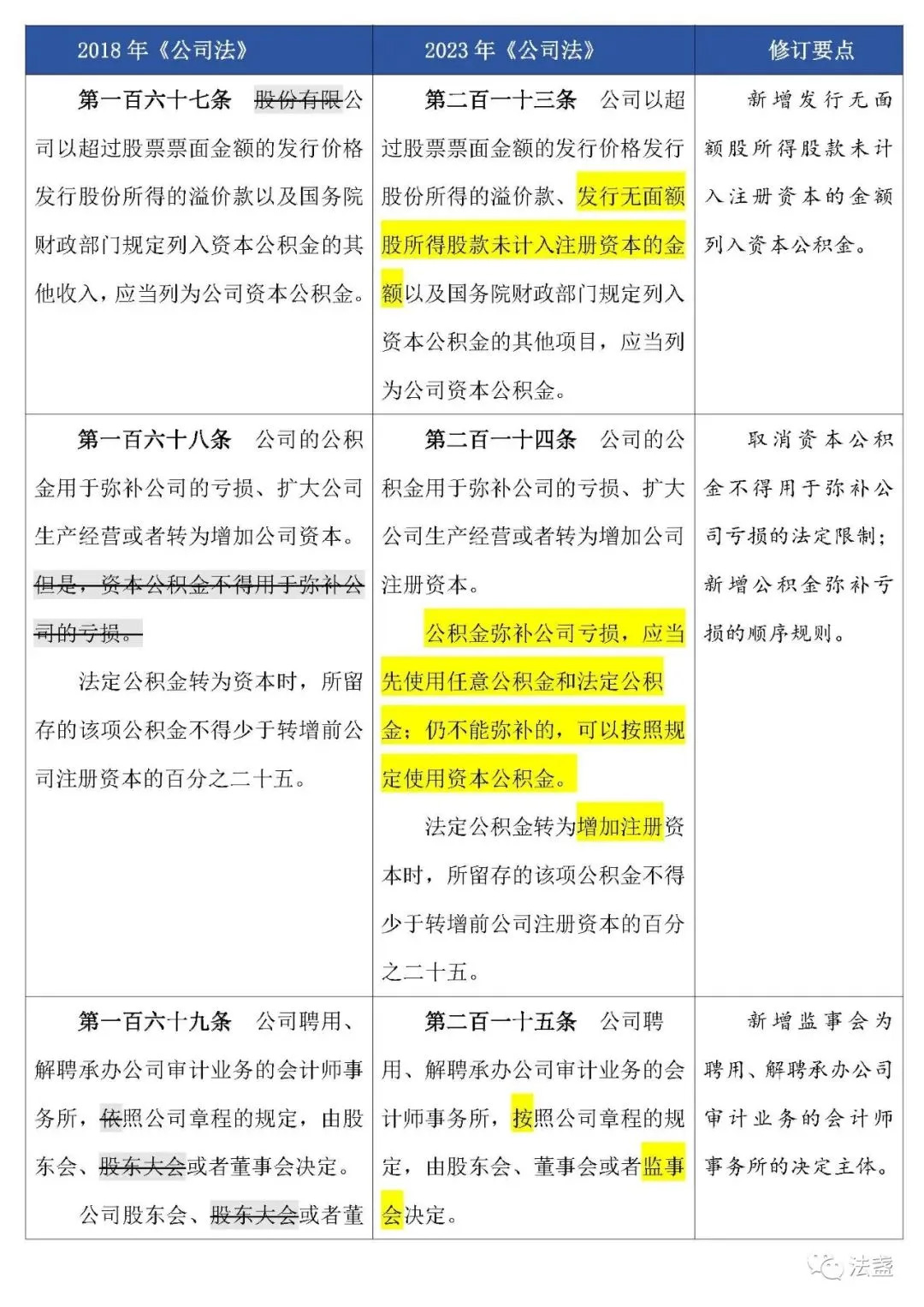
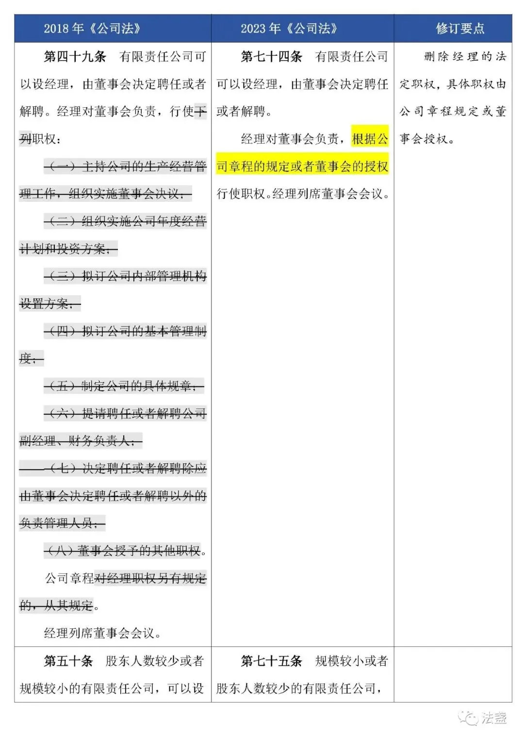
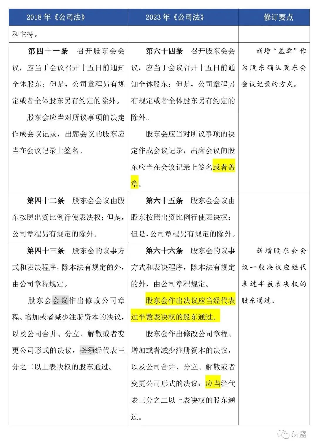
【法律服务】新公司法的9大变化要点,请务必关注!
发布时间:2024-03-08
|
栏目:
政策法规
|
浏览次数:
48
标签:
全部
上一篇:
【政策速递】国家发改委等多部门印发重要措施
下一篇:
浙江省委省政府关于坚持和深化新时代“千万工程”全面打造乡村振兴浙江…
网友评论
管理员
该内容暂无评论
局域网网友
Copyright © 2010-2019 浙江省生态旅游商会 版权所有
电话:0571-87397068 地址:杭州市西湖区绿城西溪国际C座4楼 备案号:
浙ICP备2024100462号
网站地图
(
百度
/
谷歌
) 技术支持:
浙江灏天信用
管理员
该内容暂无评论